撰文:Oliver,火星财经
「眼看他起高楼,眼看他宴宾客,眼看他楼塌了。」历史的剧目,似乎总在不经意间,披上新时代的锦袍,再度上演。当我们把目光投向硅谷那位仿佛无所不能的「钢铁侠」埃隆·马斯克时,一股浓厚的既视感油然而生。曾几何时,他亦是某些政治势力倚重的「臂助」,是镁光灯下与权力核心谈笑风生的「白宫红人」,其一言一行,似乎都能在舆论场掀起波澜,被解读为影响潮水流向的关键信号。然而,世事如棋局局新,转瞬之间,这位科技界的风云人物竟调转枪口,从昔日的座上常客,化身为火力全开、言辞犀利的「头号黑粉」。
这一戏剧性的「反水」,不仅仅是一场个人恩怨的上演,更像是一面折射出现代权力、商业与政治复杂交织的棱镜。马斯克的转变,为我们提供了一份生动的「启示录」:它揭示了影响力人物在政治漩涡中的脆弱与变数,也让我们得以窥见历史上那些力主变革的「铁腕人物」们相似的命运轨迹。倘若历史真是一面镜子,那么从马斯克这番从「红人」到「黑粉」的急转弯中,我们能读到哪些颠扑不破的规律,又能得到哪些警示后人的教训?
风暴眼:马斯克与特朗普的决裂——一场现代政治的「现世报」?
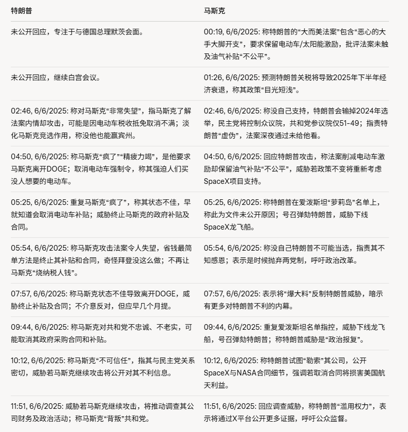
将埃隆·马斯克与历史上命运多舛的变革者相提并论,并非空穴来风。2025 年 6 月 5 日至 6 日,他与美国总统特朗普之间爆发的那场惊心动魄的「口水战」,活脱脱上演了一出现代版的「功臣」反目、沦为「弃子」的剧目,也让我们清晰地看到了这位科技巨头从「白宫红人」滑向「头号黑粉」的轨迹,及其可能面临的「下场」。
曾几何时,马斯克与特朗普的关系,也曾有过一段看似融洽的「蜜月期」。马斯克一度是白宫的常客,参与过特朗普政府的经济顾问委员会,其在科技界和商界的巨大影响力,无疑是任何一位政治人物都希望争取的力量。然而,这种微妙的平衡,随着马斯克对特朗普政府力推的「大规模支出法案」(即所谓「大漂亮法案」)的公开抨击而彻底打破。

这场充斥着相互指责、利益纠葛、「黑料」爆料乃至政治威胁的公开决裂,将马斯克从昔日可能的「竞选元勋」、「白宫红人」,彻底推向了当权者的对立面,成为了名副其实的「头号黑粉」和「眼中钉」。他为特朗普「做过什么」的自述,与如今被威胁取消合同、被指责「因私利而发疯」的「下场」,形成了鲜明而讽刺的对比,也为我们接下来的探讨拉开了序幕。
变革的代价:为何「开路先锋」往往「身先死」?
马斯克与特朗普的这场现代政治剧,并非孤立的个案。纵观历史,那些试图推动时代车轮加速前行的「开路先锋」们,往往在享受短暂荣光之后,便迅速坠入命运的深渊。究其原因,变革本身就蕴含着与生俱来的巨大风险与深刻矛盾。
首先,变革必然遭遇既得利益集团的疯狂反扑。 任何一个稳定的社会结构中,都存在着盘根错节的利益网络。无论是手握权柄的官僚,还是垄断资源的豪强,抑或是固守传统的话语权拥有者,他们早已习惯于旧有的游戏规则,并从中获益。变革者的出现,如同一块投入平静湖面的巨石,打破了他们的安逸与特权。新的秩序尚未完全建立,旧势力的反噬却已如影随形。
其次,民众的惰性与恐惧亦是变革的巨大阻力。 人性中天然存在着对未知的恐惧和对习惯的依赖。即便旧制度积弊丛生,民众也可能因为习惯了这种「温水煮青蛙」的状态而不愿轻易改变。大刀阔斧的改革,初期难免伴随着阵痛与混乱,生活节奏的调整与未来的不确定性,本身就是一种考验。此时,若旧势力再加以煽动蛊惑,民众的疑虑与不满便可能汇聚成汹涌的暗流,将变革者推向风口浪尖。
再者,变革者自身的性格与行事方式,也往往成为加速其悲剧的催化剂。 能够推动历史进程的变革者,其性格往往棱角分明,意志坚如磐石,甚至带有一种近乎偏执的理想主义色彩。这种性格特质,在开创事业、打破僵局时是无价的驱动力;然而,一旦改革进入需要纵横捭阖、凝聚共识的深水区,这种不肯妥协的刚硬,便容易使其在复杂的政治博弈中四面树敌,陷入孤立。他们的雷厉风行,在反对者口中可能被扭曲为「专断独行」;他们的远见卓识,在普罗大众眼中,或许显得过于虚无缥缈,成了「痴人说梦」。
历史的回响:那些「功高盖主」或「出师未捷」的先驱们
历史这面铜镜,清晰地映照出改革之路的崎岖与先驱者命运的多舛。那些曾试图力挽狂澜、重整山河的改革先驱,能功成身退、安享晚年者寥寥无几,更多的则是壮志未酬身先死,留给后人无尽的唏嘘与慨叹。
商鞅:为秦国注入强心剂,却为自己预设了刑场
提起商鞅,无疑是战国时期法家学派的铁腕代表。他怀揣着「治世不一道,便国不法古」的坚定信念,西入秦国,与雄心勃勃的秦孝公一拍即合,主导了一场深刻改变中国历史进程的变法。废井田、开阡陌,奖励耕战,统一度量衡,推行郡县制,严明法令——商鞅以其冷峻而高效的手段,将偏居西隅、一度积弱的秦国,锻造成了一部高速运转的战争机器,为日后秦统一天下奠定了坚不可摧的基石。
然而,商鞅的改革,是以剧烈冲击旧贵族特权、颠覆传统社会结构为代价的。他以军功取代门阀,使得平民亦有上升之阶,这无疑触动了宗法贵族的根本利益。其推行的严刑峻法,虽在短期内提升了国家治理效能,却也因其严苛而落下「刻薄寡恩」之名。即便是太子犯法,亦对其师施以刑罚,虽彰显了法律的威严,却也为日后的悲剧埋下了伏笔。
秦孝公在世时尚能庇护商鞅,一旦孝公辞世,曾经因新法而利益受损的太子(即秦惠文王)即位,旧贵族势力便如潮水般反扑,罗织罪名,指控商鞅谋反。商鞅试图逃亡,却讽刺地因自己制定的「无验者不许住宿」的法令而走投无路,最终被捕,落得车裂的酷刑,家族也遭株连。这位为秦国设计了崛起蓝图的总工程师,最终竟被自己亲手锻造的制度利刃所伤,其命运发人深省。
王安石:拗相公的变法图强与历史的扼腕
北宋的王安石,则是另一位怀抱济世理想却命运多舛的改革巨匠。面对大宋王朝「积贫积弱」的困境,他以「天变不足畏,祖宗不足法,人言不足恤」的非凡气魄,在宋神宗的支持下,推行了旨在富国强兵的「熙宁变法」。青苗法、募役法、市易法、保甲法……一系列改革措施,触及了国家政治、经济、军事、文化的方方面面。
客观而言,王安石的许多改革举措,其初衷与理念,在当时乃至后世看来,都具有相当的进步意义。他试图通过国家力量调整经济秩序,抑制豪强兼并,增加财政收入,提升国防实力。然而,理想与现实之间往往存在巨大的鸿沟。其一,变法触动了以司马光为代表的保守派士大夫集团的根本利益,他们认为新法「扰民」、「敛财」、「违背祖制」,群起而攻之,使得新法推行阻力重重。其二,一些良好的政策在执行过程中,由于用人不当或地方官员曲解,出现了偏差,反而加重了部分民众的负担,使得改革失去了广泛的民意支持。其三,王安石本人性格刚直,甚至有些执拗,对于不同意见往往难以采纳,导致其在朝堂之上日益孤立。最终,随着宋神宗的去世,新法几乎被全盘否定,王安石也只能在抑郁与孤独中,带着未酬的壮志抱憾而终。
纵观史册,此类案例俯拾皆是。战国名将吴起,在楚国推行变法,使楚国一度称雄,却因触犯旧贵族利益,在楚悼王死后被乱箭射杀。明代名相张居正,在万历初年力行改革,整顿吏治,清丈田亩,使国库充盈,政局为之一振,然其生前大权在握,身后却遭清算,家产被抄,险些被开棺戮尸。
这些改革先驱们,无一不是时代的杰出人物,他们试图以一己之力扭转乾坤,却往往成为旧势力反扑的牺牲品,或是被自己曾倾力辅佐的君主所猜忌抛弃。他们的悲剧,几乎成为历史上改革者难以摆脱的宿命魔咒。
马斯克「反水」启示录:从历史与现实中汲取的教训
马斯克与特朗普之间这场充斥着指责、威胁与「黑料」的公开决裂,不仅仅是一场高层级的个人恩怨,更深刻地揭示了变革者在与权力共舞时可能面临的困境与风险。结合历史上诸多先驱的命运,我们可以从中汲取以下几点深刻的启示:
启示之一:权力的「蜜月期」总是短暂,利尽则人散。 马斯克与特朗普的这场反目,生动地诠释了政治中「没有永远的朋友,只有永远的利益」这句箴言。曾经的相互倚重、频频互动,在核心利益发生冲突、权力天平不再倾斜时,便如镜花水月般脆弱。马斯克自认的「功绩」,在当权者眼中或许早已是过往云烟,甚至成为可以随意拿捏的「筹码」。当变革者或影响力人物的利用价值降低,或者其言行开始挑战当权者的权威与核心利益时,昔日的「蜜月」便会迅速瓦解,甚至演变成公开的敌对与清算。这无疑是对所有试图在政治漩涡中借力打力的人物发出的深刻警示。
启示之二:变革者的影响力是双刃剑,既能载舟,亦能覆舟。 历史上的商鞅、王安石们,其命运的转折点,往往与最高权力者的态度息息相关。马斯克以其在全球范围内的巨大影响力,既可以成为政治博弈中的重要筹码,也可能因其难以掌控而成为潜在的风险因素。当他选择公开与一位极具权势的政治人物决裂,并历数过往「功绩」时,无疑是将自己推向了风口浪尖。这已远非单纯的商业竞争或舆论纷争,而是直接卷入了错综复杂的政治较量。在这场较量中,个人的商业成就、技术创新,乃至所谓的「粉丝基础」,都可能显得异常脆弱。马斯克「反水」的姿态,固然展现了他的个性与不满,但也将其自身置于了更大的不确定性之中。他的影响力能否转化为有效的政治保护,抑或反而成为加速其陷入困境的催化剂,历史的剧本似乎总是充满变数。特朗普撤销对马斯克推荐的艾萨克曼担任 NASA 局长的提名,以及暗示取消政府合同,正是这种「覆舟」风险的现实体现。
启示之三:性格决定命运,变革者的孤勇往往伴随着高昂的代价。 马斯克如今以「头号黑粉」的姿态活跃在舆论场,其背后所承载的,不仅仅是个人恩怨的宣泄,更是其一贯特立独行、不愿妥协性格的极致体现。这种性格,在推动科技创新、打破行业垄断时,是无往不利的利器。但在政治的棋局中,过度的锋芒毕露和缺乏转圜余地的强硬,往往会使自己陷入孤立。历史上的变革者,如商鞅之刻薄、王安石之执拗,都在一定程度上加剧了自身的悲剧。马斯克此番「反水」,从抨击「大漂亮法案」到爆料「爱泼斯坦文件」,再到支持弹劾,可谓步步升级,毫无退让,这种「硬刚到底」的选择勇气可嘉,但其可能付出的代价,历史也早已给出了无数参照。
结语:历史的车轮与个人的抉择
「滚滚长江东逝水,浪花淘尽英雄。」历史的发展,自有其内在的逻辑与强大的惯性。任何阻碍社会进步的旧势力,终将被时代的车轮所碾过,这是不以个人意志为转移的客观规律。从这个宏观的视角来看,那些勇于挑战旧秩序、推动社会变革的人物,无论其个人的最终结局是喜是悲,他们的奋斗与尝试,都在不同程度上为历史的前行注入了动力。王安石变法虽以失败告终,但他的一些闪耀着智慧光芒的改革理念,却在后世不断被反思与借鉴。商鞅虽惨遭车裂,但他所奠定的法治基础与耕战国策,却为秦国的最终统一铺平了道路。
然而,历史的宏大叙事,往往难以细致描摹个体命运的悲欢离合。对于那些站在风口浪尖的变革者而言,他们所付出的代价往往是常人难以想象的。他们可能需要倾尽一生的心血去对抗整个时代的惰性与偏见,在不被理解的孤独中踽踽独行,甚至最终成为理想的殉道者,以自身的悲剧换取历史的些微进步。
那么,埃隆·马斯克这位数字时代的「颠覆者」,其「反水」之举最终会将他引向何方?他是否也会重蹈历史上诸多变革先驱的覆辙?现在便下定论,未免为时过早。他所处的时代,信息传播的速度、科技迭代的频率、全球化的广度与深度,都远非古代社会所能比拟。他所拥有的资源、影响力以及直接与数亿人沟通的平台,也是历史上任何一位变革者都难以想象的。或许,他能够凭借其超凡的智慧、坚韧不拔的意志以及对新兴技术的深刻洞察,在重重阻力中开辟出一条全新的路径,从而打破历史上「变革者不得善终」的所谓「魔咒」。
但也存在另一种可能,他终究难以摆脱变革者所固有的宿命。当他所引领的颠覆性力量触及到某些不可逾越的底线,或者当他因自身的决策失误而引发难以控制的危机时,历史的巨轮也可能会以其一贯的冷峻与决绝,将他无情地抛下。马斯克此番从「白宫红人」到「头号黑粉」的转变,本身就是一部充满警示意义的「启示录」,它告诫后人,在权力的游戏中,没有永远的朋友,只有永远的利益;而变革之路,永远布满荆棘与未知。
无论未来的剧本如何书写,埃隆·马斯克的故事都将成为我们这个时代一个极具研究价值的样本。它促使我们重新审视变革的意义与代价,深入思考个人意志与历史潮流之间复杂而微妙的互动关系。而对于所有关注人类文明未来走向的人们来说,这无疑是一场充满悬念、跌宕起伏,也蕴含着深刻启示的时代大戏。历史的警钟仍在回荡,变革者的荆棘之路,也依旧在脚下崎岖地延伸。
文章来源于深潮:从「白宫红人」到「头号黑粉」,马斯克反水启示录