撰文:Carlton,FinTax
一、引言
新加坡作为全球重要的国际金融中心,长期以来以开放的市场环境、健全的法律体系和高效的监管架构吸引着全球资本与创新力量。近年,随着数字资产和区块链技术的快速发展,这座城市国家也逐渐成为亚太地区加密资产的重要枢纽。这里不仅汇聚了大量初创公司和国际交易平台,也吸引了机构投资者、技术开发者和政策制定者在此探索数字金融的未来。在多元化市场需求与积极政策支持的推动下,新加坡的加密生态正逐步走向成熟。
根据 Independent Reserve Cryptocurrency Index (IRCI) Singapore 2025 报告,新加坡的加密货币认知度已达历史新高,94% 的受访者了解至少一种加密资产,29% 曾拥有加密资产,其中 68% 的加密投资者持有比特币,46% 曾经或正在持有稳定币,稳定币的实际支付和跨境转账等使用比例已达 53%。此外,57% 的加密资产持有者相信加密行业将在未来实现主流化,58% 的公众呼吁进一步明确政府监管……这些数据共同描绘出一个认知广泛、应用多元且对监管有明确预期的市场。
在此背景下,理解新加坡的加密货币税制与监管体系不仅是法律合规层面的需要,更是洞察市场发展潜力和风险格局的关键。本研究将围绕基础税制和监管框架两条主线,呈现新加坡加密生态中制度与市场的互动,为投资者清晰描绘新加坡加密行业现状,以期为商业决策提供可靠依据。
二、监管框架
很多时候,加密货币往往伴随着风险等词一同出现。与多数司法辖区不同,如美国各州之间对于加密货币有独特监管规定,新加坡的加密货币监管体系以其清晰性与平衡性著称。虽然对于许多 Web3 公司来说,在新加坡获得相关资质与牌照并非易事,但正因为此,新加坡本土 Web3 企业的风险得到明显控制。
在新加坡,加密资产的税务与金融监管分别由新加坡税务局 (Inland Revenue Authority of Singapore, IRAS)与新加坡金融管理局 (Monetary Authority of Singapore, MAS)展开。
加密货币的税务征管主要由 IRAS 负责。作为国家税务主管机关,IRAS 制定并落实涉及加密资产的所得税与商品与服务税(GST)等政策,涵盖企业与个人在持有、交易、支付、发行等各类活动中的纳税义务。IRAS 已发布多份专门的 e-Tax Guide(电子税务指南),分别针对数字代币的所得税处理和数字支付代币的 GST 处理,明确不同类型代币(支付型、效用型、证券型)的税务分类、应税事件及计税原则。同时,IRAS 还牵头推进加密资产报告框架(CARF)在本国的实施,在跨境税务信息交换中发挥核心作用。
MAS 主要实行对加密货币的金融监管权,其不仅承担着中央银行的功能,也作为金融业和支付服务的综合监管机构,对加密资产相关业务的许可、合规与风险控制具有重要影响。如 MAS 对数字支付代币服务商(DPTSP)的牌照要求以及对稳定币的监管框架,都会间接影响相关业务的税务处理方式和合规路径。
三、新加坡加密税制基础研究
新加坡税制以结构简洁、税基集中而著称,其最突出的特征是在全球范围内不征收资本利得税,并已取消遗产税和赠与税。 这意味着,在新加坡,资产价值的升值本身通常不构成独立的纳税事件,是否征税取决于交易的性质和频率。加之新加坡所得税率相对较低,其税收制度在保持财政收入稳定的同时,亦对资本流动和创新活动保持了较高的包容度。
在这一制度框架下,新加坡对加密资产的课税范围相对集中,核心为所得税和商品与服务税两大税种。前者侧重于对经常性或具备商业性质的加密交易所得进行征税,后者则规范数字支付代币在商品和服务交易中的间接税处理。其他税种如预提税、雇佣所得税等,仅在特定交易结构或支付场景下触发。
(一)所得税
新加坡的所得税制度采用属地来源原则,即仅对源自新加坡的收入以及从海外汇入新加坡的收入征税。个人所得税实行累进税率制,居民税率从 0% 至 22%(2024 课税年度起最高至 24%),而非居民通常按固定 15% 或居民税率孰高征税。公司所得税统一税率为 17%,并提供初创企业税务豁免及特定行业减免等优惠。
2020 年 4 月 17 日,IRAS 发布 Income Tax Treatment of Digital Tokens,旨在提供有关涉及数字代币的交易的所得税处理指导。
该指南将数字代币分为三类:支付型代币、功能型代币与证券型代币。
指南涉及以下五类交易:
i. 收到数字代币作为商品和服务的支付;
ii. 收到作为就业报酬的数字代币;
iii. 使用数字代币作为商品和服务的支付;
iv. 买卖数字代币;或
v. 通过首次代币发行 (ICO) 发行数字代币。
1. 支付型代币的税务处理
与加密货币同义,除支付以外无其他功能。
尽管支付型代币是一种付款方式,但由于不是由政府发行,不具备法定货币资格。出于纳税目的,IRAS 将支付型代币视为无形财产,其通常代表一组权利和义务。使用支付型代币进行的商品或服务的交易会被视为易货贸易,应当在交易时确定转移的商品或服务的价值。



表 1:支付型代币在所得税下的分类与税务处理

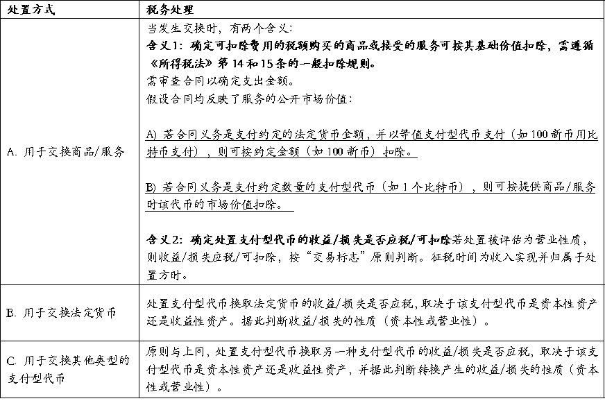
表 2:不同处置方式下的税务处理
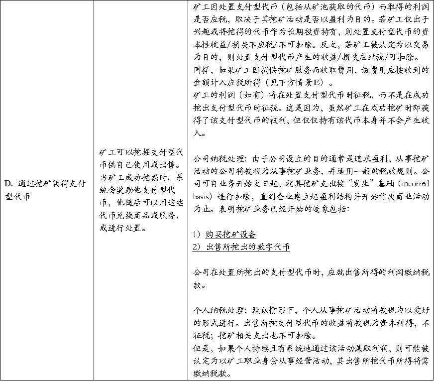
2.功能型代币的税务处理
功能型代币赋予代币持有人明确或隐含的权利,以使用或受益于特定商品或服务,代币可用于交换这些商品或服务。
其形式多样,如:类似代金券(赋予持有人未来从 ICO 公司获取服务的权利),或密钥(赋予持有人访问 ICO 公司平台的权利)。当某人(以下简称「用户」)获得功能型代币以在未来兑换商品或服务时,用户为购买该功能型代币而产生的支出将被视为预付款。根据税收扣除规则,在代币被用于兑换商品或服务时,可按已发生的支出金额享受扣除。
有关 ICO 期间发行功能型代币的税务处理,将在第四部分 ICO 的税务处理中说明。
3.证券型代币的税务处理
证券型代币赋予代币持有人对某一基础资产的部分所有权或权利,且通常带有明确或隐含的控制权或经济权益。目前已发行的证券型代币更常见的类型是按债务或股权形式入账。然而由于证券型代币本质上是传统证券的代币化形式,其也可能采取其他证券或投资资产 / 工具的形式,例如集合投资计划(Collective Investment Scheme)中的单位。证券型代币的性质取决于与其相关的权利和义务,这将进一步决定持有人从中获得的收益性质,这些收益可能是利息、股息或其他分配,并需由持有人相应纳税。
当持有人处置证券型代币时,其处置收益 / 损失的税务处理取决于该证券型代币对于持有人来说是资本性资产还是收益性资产。据此,收益 / 损失将被分别视为资本性质或营业性质收入进行处理。
证券型代币则与新加坡其他的证券一样适用较为宽松的政策,不会对属于资本资产的证券型代币征税。根据证券型代币发行人的不同,而对股息等属于收益资产类别的收益进行征税。
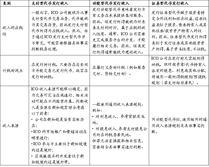
4.ICO 的税务处理
ICO 即首次代币发行,涉及发行一种新代币,该代币通常以交换其他支付型代币的形式发行,或在某些情况下以法定货币发行。ICO 常被代币发行方用于筹集资金,或为获取现有或未来特定商品或服务的访问权限提供手段。
ICO 融资所得在代币发行方手中的应税性,取决于向投资者发行的代币所附带的权利和功能:
-
发行支付型代币所得的款项,是否应纳税取决于具体事实和情境;
-
发行功能型代币所得的款项通常会被视为递延收入;
-
发行证券型代币所得的款项类似于发行证券或其他投资资产 / 工具所得的款项,其性质为资本性收入,因此不征税。
对于支付利息、股息或其他分配的证券型代币,这类支付在发行方的可扣除性,应按照《所得税法》第 14 条和第 15 条的规定执行。
详见表 3。
此外可能面对以下特殊情形:
-
ICO 失败:如果公司通过 ICO 发行功能型代币并将募集资金用于开发平台或服务,但最终未能交付,税务处理将取决于资金的去向:若募集资金退还给投资者,公司无需就退还金额缴税;若资金未退还,则需根据该 ICO 的性质判断是资本性交易还是收益性交易,税务机关会综合考虑公司的主营业务、发行代币的原因及合同义务等因素。
-
前期费用:公司在正式运营前进行 ICO 所产生的合理业务费用,可按现行前期费用扣除规则申报。依据《所得税法》第 14U 条,符合条件的费用可在开业前的基准期间扣除,未利用的亏损额还可结转至未来年度或通过集团减免(Group Relief)使用。这一规定有助于减轻企业在初创阶段的税务负担。
-
创始人代币:ICO 公司可以预留部分代币授予创始开发者,以表彰其在代币设计与实施中的贡献。这类「创始人代币」若作为服务报酬发放,属于应税收入,并在创始人实际取得支配权时征税;若设有锁定期或限制期,则在期满时按当时价值计税;若并非因提供服务而获得,则不作为应税收入处理。
提示:新加坡税务局(IRAS)明确要求纳税人妥善保存与数字代币相关的完整交易记录,并在必要时提供。这些记录应包括交易日期、收到或售出的代币数量、交易时的代币价值及汇率、交易目的、客户或供应商信息(适用于买卖交易)、ICO 详情及业务费用的收据或发票等。这些资料不仅是税务申报的基础,也是应对税务审查、确保合规的重要凭证。

表 3:不同类型代币 ICO 的应税情况
(二)GST 商品与服务税
商品与服务税(Goods and Services Tax, GST)是新加坡自 1994 年起实施的主要间接税形式,广义上属于消费税(Consumption Tax)的范畴,因为它是对最终消费征收的税,而本质上仍是一种增值税(VAT),按统一税率对大多数商品与服务的供应以及进口货物征收。截至 2024 年,标准 GST 税率为 9%。GST 由企业代收代缴,适用于境内交易和跨境数字服务,部分金融服务、出口以及特定国际服务可享免税或零税率待遇。
2022 年 8 月 3 日,IRAS 发布新版 GST: Digital Payment Tokens(初编于 2019 年 11 月 19 日),规定了数字代币以及加密货币(以下简称数字支付代币)交易的消费税的处理方式。
核心改动是自 2020 年 1 月 1 日起,对符合条件的数字支付代币(Digital Payment Tokens, DPT)的供应实行 GST 免税,以避免在代币购买和使用两个环节发生双重征税。这一调整显著降低了加密货币在支付与交易中的税收摩擦,提升了新加坡作为加密资产友好型司法辖区的竞争力。但需要注意,该免税仅限于符合 DPT 定义的情形,且不影响相关中介服务费、平台费等应税项目的正常征收。
在具体规则中,IRAS 首先对 DPT 的定义进行了严格限定,并明确了不属于免税范围的代币类别(如效用型代币、证券型代币、封闭式虚拟货币等)。随后,指南区分了不同类型代币及其在交易、兑换、支付等业务环节的 GST 处理方式。例如,合规 DPT 的买卖、兑换和支付行为可享受免税,但平台运营、钱包托管、支付中介等提供的相关服务仍需按 GST 应税供应计算。通过这种「按资产属性 + 业务类型」的双重判断,新加坡在保持税制公平性的同时,最大限度减少了加密交易的税收阻碍。
1. 划分数字支付代币
指南规定,数字支付代币 DPT 是一种具有下列全部特征的数字化价值表示形式:
(a) 以单位形式表示;
(b) 设计上具有可互换性(同质化);
(c) 不以任何货币计价,且发行方不将其与任何货币挂钩;
(d) 可以以电子方式转移、存储或交易;
(e) 其本身是,或意在成为,被公众或公众的一部分群体所接受的交换媒介,且在作为对价使用时不存在重大限制。
但数字支付代币不包括以下情形:
(f) 法定货币;
(g) 如果某项供给依据《商品与服务税法》附表一(Part I of Fourth Schedule)可被视为免税供给,且其原因并非该供给本身为具备上述 (a) 至 (e) 特征的数字支付代币,则该供给不属于数字支付代币;
(h) 任何赋予接收或指示特定个人或群体提供商品或服务的权利,并在该权利被使用后不再作为交换媒介的事项。
IRAS 列举了典型的 DPT,包括比特币(Bitcoin)、以太坊(Ether)、莱特币(Litecoin)、达世币(Dash)、门罗币(Monero)、瑞波币(Ripple)及 Zcash 等,这些代币均具备同质化、非锚定任何法币、可电子转移和作为公众认可交换媒介等核心特征。此外,像 IdealCoin 这样既能在特定智能合约框架内用作支付,又能在框架外自由使用的代币,以及 StoreX 这类即使在行使了部分特定权益后仍可继续作为支付手段流通的代币,也符合 DPT 的定义。
与此相对,不属于 DPT 的情形包括:稳定币(Stablecoins),因其价值锚定于法定货币而不符合同类化和非锚定的要求;CryptoKitties 等虚拟收藏品,由于不可完全互换而不具备同质化特性;仅限于特定环境内使用的游戏积分或虚拟货币;以及零售商、平台发放的仅能兑换特定商品或服务的积分或忠诚度点数,这些代币均无法作为面向公众的广泛交换媒介。
还有一些情况虽初看与 DPT 类似,但在特定条件下会被排除。例如,StoreY 代币最初被设计为购买分布式文件存储服务的唯一支付手段,但在用户行使该特定权益后,该代币便不再具备交换媒介的功能,因此不再符合 DPT 定义。
更多详细的规则、特性及案例说明,可参阅该指南第 5 节(尤其是 5.2–5.13 段及示例)。
2. 数字支付代币一般交易规则
当 DPT 被用作支付商品或服务的手段(但不包括兑换成法定货币或其他 DPT)时,该支付行为本身不被视为供应,因此不征收 GST。付款方在使用 DPT 支付时无需缴纳 GST,但若收款方已注册 GST,则应就其提供的商品或服务计算销项税,除非该供应属于免税、零税率或不在征税范围内。例如,GST 注册公司 A 用比特币购买软件,A 无需为转出的比特币缴纳 GST,但卖方公司 B 若为 GST 注册人,则需为软件供应计算 GST。
其次,DPT 与法定货币之间的兑换,以及一种 DPT 与另一种 DPT 的兑换均属于免税供应,不需缴纳 GST。但企业仍须在申报时将相关交易列为免税供应,并报告净实现的收益或损失。例如,公司 C 用比特币兑换以太坊,双方均无需缴纳 GST,只需在报表中作为免税供应处理。
此外,若 GST 注册公司通过首次代币发行(ICO)发行 DPT,并以法定货币换取,该发行所得同样被视为免税供应,应在 GST 报表中申报为免税收入。例如,公司 E 发行 DPT 并以新加坡元出售给公众,所得新币作为免税供应收入申报。
最后,DPT 的贷款、预支或信贷安排也属于免税供应,相关利息收入无需缴纳 GST,但须在申报中作为免税收入报告。例如,公司 F 出借 DPT 并收取利息,该利息在 GST 申报中作为免税供应列示。
表 4 说明了在涉及数字支付代币的交易中,如何确定供应金额、供应时间及客户所在地的具体规则。

表 4:各会计科目的确定
3. 特定业务场景规则
(1)挖矿
在一般挖矿过程中,矿工为区块链网络提供算力或验证服务,但与被服务的交易当事人并无直接关系,且发放区块奖励 / 矿工费的一方不可识别。因此,获取挖矿产生的数字支付代币(如区块奖励)本身不构成 GST 意义上的「供应」,无需就该取得行为计征 GST。
但若矿工向可识别的相对方提供有偿服务(例如按约定收取佣金、交易费、算力租赁费等),则属于应税的服务供应。矿工如为 GST 注册人,应按标准税率计税并申报;仅在满足零税率条件时才可零税率处理。若无法合理确定交易对方的所属地,应按标准税率处理。
对挖得代币的后续处置:自 2020 年 1 月 1 日起,矿工将挖得的数字支付代币出售或转让给属于新加坡的客户,属免税供应;若矿工将挖得的代币用于购买商品或服务,则不被视为在「供应代币」而无需就代币部分计税(商品 / 服务供应方仍按其规则计税)。
(2)中介
中介机构提供的与数字支付代币相关的服务,即使涉及代币交易,也仍然属于应税供应。如果中介机构已注册 GST,其是否需要在 GST 申报中报告代币销售额,取决于其在交易中是以「委托人」还是「代理人」的身份行事。若作为委托人出售代币,则需将该销售作为自身供应申报 GST;若作为代理人代客户出售代币,则不应将该销售额计入自身供应,而应仅就交易中收取的费用或差价计入供应并申报 GST(除非该供应可适用零税率)。在判断自身身份时,中介机构应根据合同责任与风险承担、付款义务、价格决定权及代币所有权等指标进行自我评估。
(3)进项税额抵扣与反向收费的处理规则
企业在经营过程中,仅可就用于应税供应的支出申请进项税额抵扣;若该支出用于免税供应(如用数字支付代币兑换法定货币或其他代币),则不得抵扣。若支出同时涉及应税与免税供应,或涉及企业整体运营,则需要按照比例分摊。对于同时进行应税和免税供应的企业(如部分业务涉及数字支付代币兑换),应像其他部分免税企业一样,对进项税额进行分配与归属,除非满足微量免税规则(De Minimis Rule),且符合相关条件时可将数字支付代币供应视为附带免税供应。最后,作为部分免税企业,如果从境外供应商取得服务或低价值货物,仍可能需要承担反向收费义务,并应参考新加坡税务局的相关指南处理。
4. 常见问题

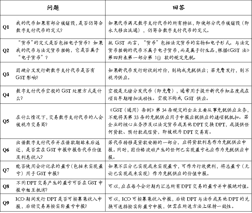
表 5:常见 Q&A
(三)按使用活动划分

表 6:日常使用活动的应税情形划分
(四)其余税种
在全球范围内,多数国家普遍将加密货币界定为非法定货币,因此与之相关的主要税种通常包括所得税、增值税或消费税。前文我们已在所得税与商品与服务税(GST)部分,较为详尽地概括了在新加坡,加密货币在日常持有与使用活动中的主要税务处理规则。相比之下,其余税种与加密货币的日常应用关联度较低,不再补充介绍。
文章来源于深潮:新加坡加密税制和监管制度基础研究(一)