1)从立法历程来看,充分体现稳妥审慎、循序渐进特点。《条例》形成并非一蹴而就,2022年香港金融局发布加密资产和稳定币的讨论文件,标志着《条例》的正式启动。《条例》先后经历了前期研究与铺垫、制度逐步构建、草案推进与落地等三个阶段,不断调整优化,于2025年5月30日正式落地,最终构建起全面、系统的稳定币监管框架。

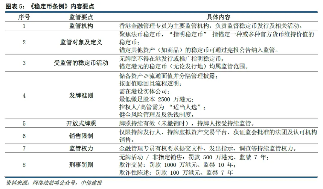
2)从立法内容来看,核心创新在于严准入、强储备、保赎回。《条例》采用“价值锚定监管”原则,围绕着监管机构、监管对象及定义、受监管的稳定币活动、发牌准则、牌照期限、销售限制以及监管处罚机制等方面,创新构建稳定币全链条监管体系。《条例》核心创新主要体现在严格的准入制度、透明的储备管理以及投资者保护等方面。1)严格的准入制度:发行方需要申请牌照,最低注册资本2500万港元,并且需要证明储备金管理能力以及风险应对能力。 2)透明的储备管理:《条例》实施“100%法币储备+独立托管+月度审计”的监管机制。3)完善的投资者保护:无条件赎回制度,用户随时能按照面值赎回稳定币,发行方必须在合理时间内处理,否则重罚。

3)从立法影响来看,规范发展与抢抓机遇并重。《条例》作为全球首个针对法币稳定币的专项立法,填补法币稳定币监管空白,有助于推动稳定币合规化发展。1)提升合规门槛。实施高标准的发牌制度(如最低2500万实缴股本、严格的储备资产要求等)有利于提升稳定币市场进入壁垒,限制小型或新兴稳定币发行人的进入,筛选出财务稳健、技术可靠的参与者,推动稳定币市场向专业化、透明化方向发展。2)增强投资者心。《条例》通过严格的许可、储备资产管理和处罚机制,有效降低欺诈及市场风险。比如,只允许持牌机构向零售投资者提供稳定币。3)抢抓稳定币全球化发展机遇。随着监管框架完善,稳定币正从加密世界的小众工具走向主流金融舞台,有望成为下一代金融体系的基础设施。《条例》的出台,表明香港有意在全球稳定币市场中占据重要地位,抢占稳定币全球化发展机遇。
4)从全球竞争来看,掌握规则制定权将有望在未来货币体系中的洗牌中占据先机。除香港以来,美国、欧盟、非洲等国家地区也在为稳定币的主导权展开激烈角逐。美国《GENIUS法案》试图将稳定币纳入国家战略轨道,以巩固美元在全球货币体系中的统治地位,并要求稳定币立法还需要与国债需求深度绑定。欧盟《加密资产市场监管法案》试图以统一的监管框架重新定义数字金融秩序。非洲稳定币重点定位于“金融平权工具”,以帮助民众对抗通胀和货币贬值。在未来,掌握数字货币“铸币权”规则的制定权,就有望在未来货币体系的洗牌中占据先机。
稳定币市场规模高速增长,跨境支付应用场景活跃度不断攀升。1)从市场规模来看,稳定币市场增长快速,5年增幅超过1100%。根据德意志银行数据显示,2020年,稳定币总市值约为200亿美元,截至2025年5月30日,稳定币总市值已经飙升至2497亿元美元,在5年左右增幅超过1100%。其中,2014年稳定币发行商Tether推出的泰达币(USDT,1:1与美元挂钩)在稳定币市场中占比超过60%,其次是USDC(占比超过24%)。此外,稳定币在交易流中也占据主导地位,2024年稳定币的交易量高达28万亿美元,超过Visa和万事达卡的总和,并支撑超过三分之一的加密货币交易。2)从市场竞争格局来看,稳定币市场呈现出高度集中局面,主要以USDT、USDC、TUSD、BUSD等法币支持的稳定币为主导,占据了90%以上的市场份额。其中, USDT以1446亿美元的发行量稳居第一,占比59%; USDC发行量达606亿美元,占比25%,增速显著(35%)。稳定币市场集中度持续提升,头部效应显著。3)从应用场景来看,稳定币在跨境支付结算中活跃度不断上升。稳定币的应用场景不断扩大,主要包加密资产交易、跨境支付、DeFi创新场景以及价值储存等应用场景。其中,稳定币在跨境支付结算中的活跃度不断上升,Castle Island Ventures and Brevan Howard Digital(2024)的测算显示,2024年5月之前的12个月内,稳定币的支付结算量达到了2.5万亿美元左右,是其2020年支付结算量的10倍。

稳定币立法落地有利于加快RWA的大规模应用,2030年RWA市场规模有望飙升至16万亿美元。合规、透明的稳定币有望在RWA生态系统中扮演不可或缺的“引擎”与“基石”角色,为RWA融资构建了合规与信任基础,同时大幅降成本、提效率,将加快推动各类现实资产通过区块链技术转化为数字代币过程,有望支撑RWA的大规模应用。近年来,美国、日本、新加坡等全球多个国家都在积极探索RWA创新应用,高盛、贝莱德、蚂蚁集团、京东等巨头纷纷入局,积极抢抓RWA发展机遇。2022年10月,香港发布《虚拟资产政策宣言》,确立RWA战略地位;2024年3月,香港金管局启动Ensemble项目,覆盖固定收益与投资基金、流动性管理、绿色和可持续金融、贸易和供应链金融等四大主题,并已形成众多RWA标杆案例。如,2024年8月,朗新集团携手蚂蚁数科、瑞银集团(主要承销商)跑通了国内新能源资产跨境RWA案例,底层资产锚定国内9000台充电桩运营收益权,募资资金1亿元人民币。

截至2025年6月2日,链上 RWA 总价值为 231 亿美元(不包含稳定币),同比增长超过110%。其中,私人信贷 134 亿美元、美国国债 72 亿美元、大宗商品 15 亿美元。根据贝莱德预测,到2030 年RWA市场规模将飙升至16万亿美元。随着RWA持续深化发展,发行机构、托管银行、投资者、区块链等RWA生态主体有望快速壮大,RWA资产运营、银行IT以及跨境支付等领域或将迎来投资机遇。


总结:
香港《稳定币条例》正式落地,看好稳定币与RWA加速迈入提速发展新阶段。5月30 日,香港《稳定币条例》作为全球首个针对法币稳定币的专项立法正式落地,有效填补了法币稳定币监管空白,加快推动稳定币合规化发展。香港正式成为全球首个针对法币稳定币建立全面监管框架的司法管辖区,同时,美国、欧盟、非洲等国家地区也在为稳定币的主导权展开激烈角逐,以期在未来货币体系的洗牌中占据先机。稳定币市场规模高速增长,5年增幅超过1100%,跨境支付应用场景活跃度不断攀升。同时,稳定币立法落地有利于加快RWA的大规模应用,2030年RWA市场规模有望飙升至16万亿美元。随着RWA持续深化发展,发行机构、托管银行、投资者、区块链等RWA生态主体有望快速壮大,RWA资产运营、银行IT以及跨境支付等领域或将迎来投资机遇。
文章来源于链捕手:稳定币立法落地,谁将成为 RWA 和跨境支付下一个风口?