一.前瞻
1. 宏观层面总结以及未来预测
特朗普政府宣布新关税政策细节,引发市场恐慌和全球贸易紧张局势。政策将推高进口商品价格,多国开启反制措施,加剧局势动荡。美股因此暴跌,投资者信心受挫。预测显示,贸易争端若升级,全球供应链承压,美国出口或受冲击,通胀风险上升,股市波动加剧。这一政策或重塑贸易格局,为经济前景蒙上阴影。
长远来看,若无法通过外交途径缓和紧张局势,这一政策或将重塑全球贸易格局,迫使各国重新审视经济战略,国际合作的前景也将变得更加扑朔迷离。投资者仍需警惕关税战的后续变局是否出现。
2. 加密行业市场变动及预警
虽然周内加密货币市场显示出一定的独立性走势,没有跟随美股暴跌,但是周末碍于恐慌情绪以及流动性不足,加密货币市场再次延续暴跌,比特币接近前低位置,以太坊则最低跌破1600美元。
若全球经济环境出现缓和迹象,或监管政策释放积极信号,加密货币市场或许能迎来喘息之机,甚至可能在长期资金的推动下逐步企稳。但在当前阶段,市场情绪的脆弱性和外部压力的叠加,仍让未来的反弹之路显得荆棘密布。投资者需密切关注特朗普政府关税政策的后续进展,因其可能进一步波及全球经济与市场情绪。
3. 行业以及赛道热点
Stabble 是一个 Solana 原生的去中心化交易所(DEX),Stabble 的独特之处在于,它允许流动性提供者(LP)参与 内部和外部套利交易,并通过 智能流动性路由 实现自动化流动性提供;由OKX领投,Gate跟投的在Aptos上的原生LST协议Amnis Finance释放APT的价值; 总融资超2000万美元,将全同态加密(FHE)技术赋能公链协议的平台Fhenix。
二.市场热点赛道及当周潜力项目
1.潜力赛道表现
1.1. 浅析构建于Solana之上,为LP引入创新型收益机制的原生DEX Stabble特点
Stabble 是一个 Solana 原生的去中心化交易所(DEX),构建于最初由 Uniswap 协议引入的自动做市商(AMM)转换函数之上。
Stabble 的独特之处在于,它允许流动性提供者(LP)参与 内部和外部套利交易,并通过 智能流动性路由 实现自动化流动性提供。此外,Stabble 还支持 虚拟杠杆流动性(Virtual Margin Liquidity),提高资本效率,使流动性提供者能够承担更高风险,同时吸引 风险规避型投资者 进入 AMM 协议。
Stabble 与 Balancer 和 Curve 协议有相似之处。与 Balancer 类似,它支持 加权池和可组合的稳定池,但相比之下,Stabble 的流动性池 所需流动性大幅降低(最多可减少 97%),却能实现与竞争对手相近的交易量。这一机制提升了 资本利用率 和 流动性提供者的年化收益(APY)。
创新详解

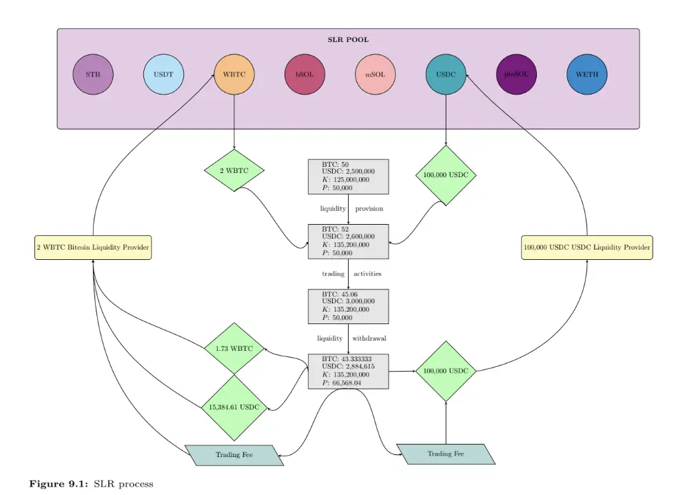
智能流动性路由(SLR)
智能流动性路由(SLR)旨在帮助流动性提供者(LP)自动化、分散化并优化流动性提供。用户可以存入单一资产,系统会自动将其分配至多个流动性池,从而分散流动性风险。SLR 会比较不同流动性池的预期回报(APY),并自动将资金导入收益最高的池,同时保持流动性头寸的多样化。
SLR 使用户能够自动化长期流动性存入,因其会持续将资金重新分配至利润最大化的流动性池。通过分散化,SLR 可减少多达 80% 的分歧损失(Divergence Loss),并改善流动性提供者的风险回报比。
智能流动性套利(SLA)
在 AMM 去中心化交易所(DEX)中,套利交易占比高达 95%。Stabble 研究发现,在同类 DEX 中,套利交易每年会消耗 18-34% 的总流动性池资金,导致流动性提供者产生分歧损失。套利者利用交易所之间或交易所内部的价格差获利,同时促进市场价格趋同。
Stabble 设有套利专属池(Arbitrage Pools),这些池子的流动性提供者可获得额外补偿,由 stabble 内部的跨交易所套利机器人创造收益。该机器人在 stabble 内部交易免手续费,并仅在套利价差超出 stabble 代币持有者设定的阈值时执行交易。
此外,Stabble 通过内部套利取代 Balancer 设计的**闪电贷(Flash Loans)机制。传统的闪电贷支持 DEX 内部不同池之间的套利,使套利者受益,而 stabble 认为套利收益应归属流动性提供者。
- 内部套利(Internal Arbitrage):自动将套利收益分配给流动性提供者,而非外部套利者。
- 跨交易所套利(External Arbitrage):Stabble 支持链下(Off-chain)套利,确保 stabble 与其他交易所间的流动性高效流动。
通过内部与外部套利结合,Stabble 让流动性提供者获得额外收益,同时使交易者受益于更精准的价格匹配和更低的滑点。Stabble 的套利池特别适用于大额交易者和流动性提供者,并计划连接更多去中心化及中心化交易所,构建无缝衔接、稳健的 DeFi 生态系统。
杠杆流动性(Margin Liquidity)与虚拟杠杆流动性(Virtual Margin Liquidity)
杠杆流动性(Margin Liquidity)
尽管套利交易能提供额外补偿,但在市场高波动时期,提供流动性仍然存在风险。一般而言,流动性提供者需要具备风险中性或风险偏好的属性。Stabble 旨在吸引风险规避型流动性提供者,并推动 DeFi 生态更广泛的流动性供应,因此开发了杠杆流动性机制。
Stabble 的杠杆流动性比集中流动性(Uniswap V3)高 8000 倍的资本效率。
- 传统流动性提供者需直接提供流动性,而杠杆流动性引入借贷方(Lender)和杠杆流动性提供者(MLP)。
- 杠杆流动性提供者从借贷方获取资本,并将其提供至流动性池,同时需提供抵押品(Collateral)。
- 收益模式:杠杆流动性提供者需支付利息给借贷方,而他们的流动性仅限于特定价格区间,类似 Uniswap V3 的集中流动性。
这一机制提升了流动性提供的灵活性和资本效率:
- 风险规避型流动性提供者可选择作为借贷方,无须承担分歧损失(Divergence Loss)。
- 风险偏好型流动性提供者可以开设杠杆流动性头寸,获得更高收益,同时承担清算风险。
虚拟杠杆流动性(Virtual Margin Liquidity)
虚拟杠杆流动性与传统杠杆流动性的主要区别在于借贷方的角色不同:
- 杠杆流动性:借贷方是第三方用户,他们提供资金并赚取利息。
- 虚拟杠杆流动性:借贷方是流动性池本身,即流动性池作为对手方,为杠杆流动性提供者提供资金。
优势:
- 降低分歧损失风险(Divergence Risk):虚拟杠杆流动性提供者在借贷期间不会遭受分歧损失。
- 提高流动性提供者收益:流动性提供者可获得更高的交易费用补偿。
虚拟杠杆流动性扩展了 Stabble 的资本效率,使流动性提供者在更安全的条件下获取更多收益。
点评

总体而言,Stabble 通过智能流动性管理、套利收益回馈和杠杆流动性,提升流动性提供者的收益,同时增强 DeFi 生态的整体资本效率。然而,它仍需解决用户理解成本、套利收益可持续性、杠杆清算风险和市场竞争压力等挑战,以确保长期竞争力和用户增长。
1.2. 由OKX领投,Gate跟投的在Aptos上的原生LST协议Amnis Finance如果释放APT的价值?
Amnis Finance——Aptos 上的开创性流动性质押协议。
作为 Aptos 生态系统的基础组件,Amnis Finance 推出了一个安全、用户友好且创新的流动性质押协议,使用户能够轻松最大化 APT 代币的收益,同时解锁其流动性。
架构简述
amAPT&stAPT
- amAPT
amAPT(Amnis Aptos 代币)是一种与 APT 松散挂钩的稳定币,确保 1 amAPT 始终代表 1 APT,并且流通中的 amAPT 数量与 Amnis Finance 中的 APT 数量相匹配。 当 APT 被存入 Amnis Finance 时,将按等量铸造 amAPT。
amAPT/APT 流动性池
amAPT/APT 流动性池为用户提供了一种快速便捷的方式,可即时提取 amAPT,而无需等待标准的14天结算周期。凭借 amAPT 与 APT 之间的 1:1 挂钩关系以及多个 DEX 上的深度流动性,用户可以轻松在两者之间进行交换。
针对市场对 amAPT 或 APT 需求大幅波动的情况,Amnis 建立了储备机制。当有必要时,协议将从市场回购 amAPT 以稳定价格。该机制所产生的任何利润将直接转入 Amnis 财库。此外,Amnis 还开发了一套强大的系统,配备监测警报和 AI 算法,以确保 amAPT 价格稳定并进行有效管理。
- stAPT
stAPT(Amnis 质押 Aptos 代币) 是一个用于累积 Amnis APT 验证者质押收益的金库。用户可以随时通过将 amAPT 存入 stAPT 金库,将其兑换为 stAPT,从而在 amAPT 上赚取质押收益。随着时间推移,验证者累积质押收益,协议会铸造相应数量的 amAPT 并将其添加到金库中,使用户可以用 stAPT 兑换比最初存入更多的 amAPT。
stAPT 的 amAPT 兑换率会随着时间增长,因为质押奖励会不断添加到金库中。持有 stAPT 意味着用户持有金库中 amAPT 资产的一定百分比份额,并且质押奖励会按 stAPT 持有者的占比进行分配。这一机制类似于其他自动复利代币,如 Aave 的 aUSDC 和 Compound 的 cUSDC。
智能合约架构

Amnis Finance 允许用户在 APT 持仓上赚取质押奖励,而无需锁定资金或维护验证者节点。Amnis 协议由多个核心组件组成:
- 双代币模型:amAPT 和 stAPT
- 向白名单验证者节点存入或提取 APT
- 白名单验证者节点的绩效评分计算(自动投资组合管理)以优化奖励
- 每 2 小时发放奖励(随着网络奖励的生成)
- 提供两种提取方式:慢速提取和快速提取
APT 质押流程
用户向 Amnis Finance 智能合约发送 APT,并获得 amAPT 代币作为回报。持有 amAPT 的用户可选择:
- 直接参与 Aptos DeFi 生态,例如向去中心化交易所(DEX)提供 amAPT-APT 流动性,以换取年化收益率(APR)。持有 amAPT 不会获得质押奖励。
- 使用 Amnis 进行二次质押,换取 stAPT 代币。stAPT 代表 Amnis 协议中所有 APT 质押所生成的质押奖励,并可用于持有、交易或出售。stAPT 的兑换率基于质押的 APT 总量和累积的质押奖励。
所有资金流动均由智能合约(模块)自动管理,如图所示。此外,Amnis 协议的设计还具备以下特点:
- 优先保障安全:amAPT 的铸造量(以及 stAPT 的价值)始终等于存入的 APT 数量。这一点由智能合约的形式化验证保障,确保 amAPT 始终保持 1:1 兑换 APT,而 stAPT 的价值随着质押奖励的累积不断增长,不会发生价值损失。
- 防止套利:在存入 APT 以铸造 amAPT 时,会收取一笔微小的存款费用(始终低于 0.0008%)。这笔费用会在当前 2 小时的网络周期结束时退还,确保存款人不会受损。这一机制防止套利者在奖励结算前最后一刻存入 APT 以获取奖励。
- 通过去中心化优化绩效:验证者的绩效评分会在每个周期计算并记录在链上。综合运营费率、已存入总量等因素,每个验证者将获得一个整体评分,以决定下一周期的资金分配。系统可能会基于评分自动重新分配质押资金,以优化收益。
- 可组合性(Composability):Amnis 协议专为可组合性设计,使更多 DeFi 协议和其他应用能够轻松集成并建立在其基础上。
用户流程

点评
优势
流动性释放:通过 amAPT 代币化 APT 质押,用户可以在 Aptos DeFi 生态中使用 amAPT 而不影响收益。
自动收益优化:stAPT 代表 APT 质押收益,其兑换率随着时间自动增加,类似 Aave 的 aUSDC,实现自动复利。
双代币模型:amAPT(流动性)+ stAPT(收益)分离,提高资金利用率,用户可自由选择策略。
快速提款:提供 amAPT/APT 流动性池,支持即时兑换 amAPT,绕过 14 天质押解除期,同时具备回购稳定机制,确保 amAPT 价格锚定。
去中心化优化:采用智能合约管理验证者绩效评分,基于收益率动态调整资金分配,提高整体收益。
安全保障:通过形式化验证确保 amAPT 价值始终 1:1 锚定 APT,stAPT 价值只增不减,无资本损失风险。
可组合性:开放的协议设计,使其能够与 DeFi 生态整合,例如 DEX 交易、借贷、流动性挖矿等。
劣势
依赖二级市场流动性:amAPT 的兑换依赖流动性池深度,若流动性不足,可能导致溢价或折价交易。
智能合约风险:尽管有安全机制,但仍需面对代码漏洞、黑客攻击等 DeFi 固有风险。
市场套利风险:虽然有存款费机制防止短期套利,但若收益率过高,可能仍会吸引套利者影响资金流向。
验证者管理复杂性:Amnis 需要不断优化验证者分配算法,确保收益最优,但这依赖于 Aptos 生态和 Amnis 自身策略的有效性。
竞争激烈:面临来自 Aptos 生态其他流动性质押协议的竞争,必须持续优化产品和用户体验。
1.3. 浅析总融资超2000万美元,将全同态加密(FHE)技术赋能公链协议的平台Fhenix
Fhenix 是一个区块链平台,率先采用全同态加密(FHE)技术,在以太坊等公有区块链上实现保密智能合约。FHE 作为一项前沿加密技术,能够在无需解密的情况下直接对加密数据进行计算,从而确保交易输入和状态在整个过程中始终保持加密,提升隐私保护能力。
全同态加密(FHE)是一项能够在无需解密的情况下处理数据的技术。由于数据在传输和处理过程中始终保持加密,FHE 使得端到端加密不仅适用于数字通信,还可扩展到所有在线操作!
这意味着企业可以在不暴露用户数据的前提下提供各种服务,包括对用户数据的计算和处理,从而确保用户隐私。同时,用户在使用这些服务时不会察觉任何功能上的不同,但数据始终保持私密。
在区块链领域,FHE 使得私密智能合约成为可能,确保链上数据始终加密。这使得区块链可以在无需权限的情况下保持去中心化和可审计性,同时防止外部观察者获取敏感信息,实现真正的隐私保护。
架构解析
Fhnix的目标不仅是提供首个基于 FHE(全同态加密)的 L2 解决方案,还希望打造一个模块化、灵活的平台,以便随着流量、用例和需求的演变,能够轻松进行调整、扩展和优化。
Fhenix 协议由多个核心组件组成,共同构建一个安全且私密的智能合约环境。主要组件包括:
- 核心链(Core Chain):基于 Arbitrum Nitro构建
- FheOS
- Warp-Drive
这些组件以分层架构相结合,提供模块化的设计,使其具备高灵活性,能够适应不同的应用场景和未来发展需求。

核心链(Core Chain)
核心区块链是 Fhenix 协议的基础层,基于 Arbitrum Nitro 构建。Arbitrum Nitro 是 以太坊的二层(Layer 2)扩展解决方案,通过 欺诈证明(Fraud Proofs) 和 乐观汇总(Optimistic Rollups) 的结合,为智能合约提供 可扩展且安全 的运行环境。
核心区块链的主要职责包括:
- 处理交易
- 执行智能合约
- 维护区块链状态
FheOS
FheOS 是 Fhenix 协议的核心,专门负责 全同态加密(FHE) 相关操作。其目标是成为模块化、可扩展的组件,能够无缝集成到基础区块链中,为智能合约提供FHE支持。
FheOS 包含:
- FHE 预编译函数(Precompiles)
- Solidity相关函数
- 密文管理(Ciphertext Management),用于智能合约FHE层的交互
Warp-Drive
Warp-Drive 负责 管理 FHE 密钥 并执行 FHE 计算,其核心组件包括:
- 密钥管理(Key Management)
- FHE操作接口
- 加密/解密功能
Warp-Drive作为独立组件,带来职责分离的优势:
- 区块链本身不需要直接处理FHE计算,也无需依赖特定功能
- 支持多种不同的FHE 方案,开发者可根据需求选择合适的加密方式
Warp-Drive 由多个子组件组成,并通过共享接口进行协同工作,确保易于使用和扩展。

点评
优势
真正的 Web3 隐私保护:数据全程加密,链上无明文存储,适用于金融、医疗、身份管理等场景。
可组合性强:模块化设计便于集成,可与现有 DeFi、DAO、NFT 应用无缝结合。
高扩展性:依托 Arbitrum Nitro,实现 低成本 & 高吞吐量,适合大规模应用。
支持多种 FHE 方案:Warp-Drive 组件允许开发者根据具体需求选择合适的加密方式。
潜在挑战
FHE计算成本较高:FHE 计算相较于传统计算性能开销更大,优化算法和硬件加速是关键。
开发难度高:FHE 仍处于早期阶段,开发者生态需要进一步成熟,工具链也需完善。
用户体验待优化:完全隐私保护的应用,可能会在某些场景下带来额外复杂性,如密钥管理和隐私计算的可验证性。
2. 当周关注项目详解
2.1. 详解背靠Berachain巨大流量的原生去中心化CDP协议Beraborrow的运行机制
简介
Beraborrow 解锁了基于 Berachain 资产的即时流动性,通过首个 PoL 支持的稳定币 Nectar ($NECT)。Beraborrow 的核心设计理念是简洁和灵活,旨在最大化用户机会,同时不迫使他们牺牲收益。
该协议使用户可以将担保资产存入 Dens,从而铸造出超额担保的稳定币 $NECT。之后,$NECT 可在 Berachain DeFi 生态系统中使用,解锁更多机会,同时保持对原始资产的曝光。最初围绕 $iBGT 构建,该协议已发展为一个多担保平台,支持 Bera 原生代币、流动性质押衍生品 或 LP 头寸 作为担保,铸造 $NECT。
Beraborrow 使用户能够在解锁流动性的同时保留对其资产的价格曝光。该协议利用 流动性证明(PoL) 来增强关键特性并引导流动性,从而使用户能够获得对担保资产的杠杆,同时提高其产生的收益。
技术解析
- Dens(借贷板块)
Dens 是 Beraborrow 担保管理系统的核心,为用户提供了一种存入资产、赚取收益并铸造 $NECT 的方式,同时保持对原始担保资产的曝光。这种灵活性使得用户能够解锁流动性,而无需出售或放弃其在有价值资产中的头寸。
- Dens 的运作原理
当用户将资产存入 Den 时,他们实际上是将担保资产锁定在协议中。这使得用户可以铸造 $NECT,这是 Beraborrow 的超额担保稳定币,之后可以在 Berachain DeFi 生态系统中使用。用户能够铸造的 $NECT 数量由该资产的 最低担保比率(Minimum Collateral Ratio) 决定。
Beraborrow 的 Dens 支持多种类型的担保资产,包括流动性质押代币,如 $iBGT 和 $iBERA,以及其他白名单资产,如来自 Bex 和 Berps 的 LP 头寸。一旦担保资产存入 Den,用户仍然可以完全暴露于该资产的价格波动或所获得的收益,使他们能够从资产升值中受益。
- 自动复投功能
Beraborrow 的 Dens 中的一项关键创新是自动复投功能。Dens 旨在通过自动将从担保资产获得的奖励再投资到相同的资产中,最大化收益。例如,如果你将 USDC:HONEY BEX LP 头寸存入一个 Den,协议将把该 LP 存入 Infrared 储藏库,并将任何获得的 $iBGT 代币再次质押。
这一自动复投过程随着时间的推移增加了担保资产的数量,允许用户在没有手动干预的情况下稳步提高自己的担保比率,从而降低被清算的风险。随着担保资产的增长,用户可以借出更多的 $NECT,提供额外的流动性和收益机会。
- Brime Den
Brime Den是一个协议管理的储备池,旨在保护 Beraborrow 用户免受 $NECT 赎回的直接影响。所有赎回首先通过这个协议拥有的 Den 处理,确保用户最初不受影响。一旦 Brime Den 被耗尽,赎回将通过支付最低利率的 Dens 进行。
- NECT(稳定币)
Nectar ($NECT) 是 Berachain 的首个原生担保稳定币。而Beraborrow的目标是将 $NECT 打造成 Berachain 上的首选稳定币,利用多种原生担保资产,并将在不久后公布更多资产。$NECT 被定位为 Berachain 生态系统中的基础稳定币,推动整个链条的增长与创新。通过与 Berachain 生态系统内关键项目的战略合作,$NECT 的效用得到了进一步增强。
由于 Beraborrow 协议是一个单边货币市场,借款人无需支付市场领先的利率。这意味着利率被用来激励 $NECT 的增长和稳定性。主要的受益方是任何推动 $NECT 需求的 LP 或协议。就 Beraborrow 协议本身而言,这已经通过 流动性稳定池 和 $NECT-$HONEY LP 交易对的早期引导得以实现。它也可以是一个将 $NECT 作为报价资产的交易协议,一个使用 $NECT 进行交易的游戏,或只是一个新代币启动,将其初始流动性与 $NECT 配对。
这意味着 $NECT 会暂时被锁定或池化,从而减少卖压,这也使得 Beraborrow 可以处理更多的杠杆。
- POLLEN(治理代币)
POLLEN 是一种治理代币,旨在通过激励 NECT 的采用和流动性,支持 Beraborrow 协议的稳定性和增长。POLLEN 持有者可以参与协议决策,并推动治理驱动的激励措施,以增强 Beraborrow 生态系统。
最初,激励措施将重点放在 流动性稳定池 和 稳定币流动性 上。一旦稳定交换系统建立了足够的流动性,激励将被重新分配至提升 NECT 作为稳定币实用性的协议和用例,例如:将 NECT 作为报价资产的交易协议、使用 NECT 进行交易的游戏,或是一个新代币启动,将其初始流动性与 NECT 配对。
- 协议利率分配
由于 Beraborrow 没有贷款人,所有的协议利息收入都会被分配到 治理驱动的举措,以支持生态系统的可持续性:
- Berachain 奖励金库:治理参与者可以 质押 POLLEN 来参与生态治理和决策,使激励机制与 Beraborrow 的长期可持续性保持一致。
- 协议流动性计划:治理参与者分配资金,以增强 稳定币流动性,确保 NECT 作为去中心化稳定资产的稳定性。
这形成了一个 正向循环(飞轮效应),即 NECT 的实用性增强,吸引更多用户使用 Beraborrow 进行杠杆操作,从而提高 整体利率和协议费用,最终流入 sPOLLEN Berachain 奖励金库,使更多价值被用于激励流动性,然后循环继续加强。

- 质押(Staking)
POLLEN 可被质押以铸造 sPOLLEN,从而参与治理并深入生态系统互动。质押并不保证财务回报,但能够使长期参与者与协议激励保持一致。此外,通过 Beraborrow 界面,治理参与者可以 引导协议奖励 流向能够增强 NECT 在 Berachain 生态系统中实用性的各项计划。
- 绑定(Bonding)
用户可以通过 绑定机制 提供流动性,例如 sNECT、HONEY-NECT、POLLEN-BERA 或 POLLEN-NECT LP 代币,以换取 POLLEN 分配 以获得治理权限。绑定不提供财务回报,其设计目标仅为 支持协议可持续性并扩展去中心化流动性。
- aPOLLEN
aPOLLEN 可在 TGE(代币生成事件) 时 1:1 兑换为 POLLEN。它被用作 Arbitrum 上的占位募资代币,因为 Arbitrum 具备 跨链购买支持,使我们能够从多个链上吸引用户,并最终将他们引导至 Berachain 生态系统。
- cPOLLEN
cPOLLEN 可通过 在 TGE 之前进行 NECT 相关的耕作或使用赚取,并将在 TGE 时按 1:1 兑换为 POLLEN。其中,一部分可以立即领取,剩余部分将在1个月后解锁,同时会加入轻度游戏化机制以奖励忠实持有者。
总结
Beraborrow 依托 PoL 机制和原生稳定币 $NECT,构建了一个 去中心化、自动复利、高效流动性的借贷平台,并通过 治理代币 POLLEN 赋能社区决策。其 优势在于高资本效率、生态整合、稳定币应用增长,但也存在 依赖 Berachain 发展、流动性可持续性挑战、清算风险 等潜在问题。未来的成功取决于 Berachain 生态增长、$NECT 采用度提升、治理机制优化 等关键因素。
三. 行业数据解析
1. 市场整体表现
1.1 现货BTCÐ ETF

解析:
在这一周内,BTC 与 ETH 的 ETF 资金流动呈现出明显分化。比特币 ETF 从周初的资金流出快速反弹,迎来强劲的净流入,而以太坊 ETF 整体上则以净流出为主,尽管个别产品出现了小幅资金流入。这种差异可能反映出机构投资者对 BTC 更加看好,而对 ETH 保持观望态度。
总体来说,BTC ETF 的强劲反弹表明市场信心正在恢复,机构正在重新配置资金押注 BTC。而持续流出的资金说明市场对 ETH 仍存不确定情绪,可能与市场波动、升级进展或监管政策有关。
美东时间 11 月 1 日)以太坊现货 ETF 总净流出 1O92.56 万美元
1.2. 现货BTC vs ETH 价格走势
BTC

解析
截至本周一,BTC在上周艰难企稳于8万美元上方后再度受全球关税反制政策影响在今晨迅速跌破8万美元关口,现暂时止跌于本年度低点76600美元附近,从短线释放的卖盘成交量上看,本次瀑布行情抛售强度要远强于形成三月低点的时期,因此本周关注重点就是三个点位,当前的76600美元一线支撑,若持续下探是缩量下跌且不能有效跌破该点位,那么形成W底开启反弹的概率偏高。反之若基本面继续恶化跌破一线支撑则关注74000美元(24年箱体顶部)的二线支撑,该区域同样有概率成为下一轮涨势的起点,至于反弹的第一大有效阻力仍可直接看至89000美元附近,只有有效突破该阻力,长期涨势才有望开启,否则仍有概率走出一段宽幅震荡行情。
ETH

解析
对于ETH而言,看涨动能始终未能有效爆发,导致币价在2025年至今一路阴跌,现甚至已探至1530美元(2023年10月的筑底区间的底部),因此若再不能开启有效的反弹,那么下一个支撑点位恐怕将继续下看至1350美元。但就目前卖盘体量看,成交量已经快速减少,1530美元支撑或形成短期底部,而第一阻力位可直接关注1760美元附近。
1.3. 恐慌&贪婪指数

2.公链数据
2.1. BTC Layer 2 Summary

解析
闪电网络(Lightning Network)形式化验证:
本周发布于 arXiv 的一项研究标志着重要进展。该研究首次通过形式化方法,对闪电网络的安全性进行了严格的、可由机器验证的数学证明。结果表明,在所有场景下,闪电网络都能确保诚实用户资金的安全。这一成果极大增强了对 LN 安全性和大规模使用的信心。
Stacks 的 Nakamoto 升级 & sBTC 启动:
Stacks 网络启动了期待已久的 Nakamoto 升级。通过将其数据锚定在比特币主链上,该升级不仅增强了安全性和最终性,还为创新应用铺平了道路。升级的一大亮点是推出了 sBTC(锚定比特币的去中心化资产),旨在激活 BTC 的资本效率,赋能更多应用场景。
Rootstock(RSK)持续发展:
Rootstock 是一个将智能合约能力引入比特币的侧链系统,依赖合并挖矿以共享比特币主链的哈希算力。本周,Rootstock 继续增强系统性能,支持其不断扩展的去中心化应用生态,在保障交易安全性的同时,提供更丰富的链下交互功能。
2.2. EVM &non-EVM Layer 1 Summary

解析
EVM兼容Layer1网络动态
Kadena 推出 Chainweb EVM:
- 4 月 3 日,Kadena 正式推出 Chainweb EVM,集成了 20 条新的 EVM 兼容链,作为其多链架构的一部分。
- 该系统主打超低 Gas 费、无限扩展能力与高效能工作量证明(PoW),通过原生并行化技术提升区块处理速度和应对流量激增的能力。
- Kadena 宣称自己是以太坊 Layer 2 的去中心化替代方案,吸引了数百名开发者参与(部分通过 ETHDenver 的早期访问计划)。
- 同时,Kadena 宣布将提供 5,000 万美元的生态扶持基金,用于支持 RWA(真实资产代币化)、AI 与其他创新方向的项目。
以太坊并行执行研究突破:
- 4 月 2 日发布的一项学术研究提出了一种针对 EVM 的并行交易执行模型,旨在解决当前顺序执行带来的性能瓶颈问题。
非 EVM / 混合架构 Layer 1 网络动态
Shardeum 主网即将上线:
- Shardeum 被称为全球首个自动扩容区块链,其主网已确认将于 2025 年 4 月 15 日 上线。
- 它基于动态状态分片机制,结合超过 17 万验证者 和 8,100 万笔测试交易 的支持,在去中心化、安全性和吞吐量三者之间实现了新平衡。
- 虽然支持 EVM,但 Shardeum 的自动扩容机制将其归类为新一代 Layer 1 解决方案。
SKALE 推进无 Gas 模型生态拓展:
- SKALE 继续以“零 Gas”体验推动开发者入驻,特别是在游戏、DeFi 和 AI 应用方面。
- 除技术优化外,SKALE 也在扩大激励计划,进一步完善其 Layer 1 网络的开发者基础设施。
2.3. EVM Layer 2 Summary

解析
Optimism 升级
- 协议改进:Optimism 宣布了一项升级,重点优化其 Rollup 架构,进一步降低交易费用并提升吞吐量。
- 安全增强:引入了新的共识机制,增强了网络的安全性,使其更能抵御潜在攻击。
Arbitrum 开发工具包更新
- 简化集成流程:Arbitrum 发布了新的开发工具包,简化了智能合约和 DApp 的部署流程,旨在降低新项目进入门槛。
- Gas 费用优化:工具包中包含了 gas 成本优化的更新,预计将吸引更多开发者使用。
zkSync 升级
- 隐私与效率提升:zkSync 对其零知识 Rollup 进行了更新,提升了隐私保护功能,并优化了交易处理效率。
- 开发者支持增强:同时还发布了改进的文档和开发者支持工具,以促进生态系统发展。
StarkNet 进展
- 专注于可扩展性:虽然 StarkNet 使用的是独特的 Rollup 技术,但本周继续推进其扩展性路线图,性能基准显示其吞吐量显著提升,gas 成本降低。
- 增强 EVM 兼容性:正在推进与 EVM 系统的互操作性工作,旨在实现更顺畅的跨链集成。
四.宏观数据回顾与下周关键数据发布节点
3月,美国失业率为4.2%,较2月份的4.1%上升了0.1个百分点,略高于市场预期的4.1%。尽管失业率上升,但3月非农就业新增人数达到22.8万,远高于预期的14万人,并且高于2月份的11.7万人。失业人数增加了31,000人,总数达到708万人,而就业人数增加了201,000人,总数达到1.6351亿人。劳动参与率也从62.4%小幅上升至62.5%。
本周(4月7日-4月11日)重要宏观数据节点包括:
4月10日:美国3月未季调CPI年率
五. 监管政策
美国
数字资产去监管化: 国际货币基金组织(IMF)总裁克里斯塔琳娜·格奥尔基耶娃对特朗普政府在数字资产去监管方面的初步措施表示乐观,目的是在监管和创新之间找到平衡。
巴西
薪资支付比特币: 巴西通过了一项法律,允许员工以比特币支付部分工资,旨在现代化金融基础设施并为工人提供更多灵活性。
巴基斯坦
加密货币委员会成立: 巴基斯坦成立了“巴基斯坦加密货币委员会”,旨在规范并促进该国加密货币市场,推动通过更快捷、更便宜的国际交易增强汇款效率。
迪拜(阿联酋)
房地产代币化试点: 迪拜启动了房地产产权代币化试点项目,旨在革命化房地产交易,预计到2033年该市场将达到160亿美元。
韩国
打击未注册交易所: 韩国金融情报分析单位(FIU)针对未注册的海外加密货币交易所(包括BitMEX和KuCoin)展开了打击行动,推动遵守国内监管规定。
澳大利亚
即将出台的监管框架: 澳大利亚政府宣布计划在2025年引入加密货币监管框架,旨在增强消费者保护,并解决主要银行的去银行化问题。
国际货币基金组织(IMF)
将加密货币纳入经济统计: IMF更新了《国际收支手册》,将加密货币分类为“非生产性的非金融资产”,将数字资产纳入全球经济统计。
文章来源于链捕手:波场 TRON 行业周报:基本面恶化致 BTC 下探 76600 美元,Berachain Defi 生态成潜力股