波场 TRON 行业周报:BTC 继续测试 12 万 ETH 或突破 4000 美元,Trusta.AI—链上+AI 赋能身份验证.前瞻二.市场热点赛道及当周潜力项目三. 行业数据解析四.宏观数据回顾与下周关键数据发布节点五. 监管政策
.前瞻
1. 宏观层面总结以及未来预测
上周,美股表现积极,美股主要指数屡创新高,但美元指数有所波动,整体维持坚挺。美联储预计将在今年晚些时候开始降息,缓解部分经济下行压力,但整体政策仍需视通胀和就业数据变化而定。美国宏观经济表现出增长放缓但就业稳定的特征,通胀压力在关税影响下仍较显著,市场预期美联储降息渐成共识,但贸易摩擦风险仍然需高度关注。
2. 加密行业市场变动及预警
上周,比特币继续维持高位盘整态势,以太坊资金动能强于比特币,以太坊在资金流入和市场表现上快速增强,ETF连续六天出现资金净流入,显示资金版图可能正在从比特币向以太坊转移。上周加密市场依旧表现出资金活跃、机构影响加深的特点,但高杠杆和市场波动性提升带来短期风险挑战,投资者需警惕美联储政策变动及宏观环境的不确定影响。
3. 行业以及赛道热点
Twyne 是一个非托管的信用授权协议,旨在最大化借贷市场的资本效率,Twyne 直接集成至如 Euler 等成熟的借贷市场,允许用户存入代表其底层市场头寸的 IOU 代币(如 euler_USDC);CodexField 构建于 BNB Greenfield 和 BNB Smart Chain 之上。其目标是实现内容的链上所有权确认、授权使用、交易流通与收益映射。
二.市场热点赛道及当周潜力项目
1.潜力项目概览
1.1. 浅析Euler领投的Twyne—释放借贷闲置额度,提升资本效率的信用授权协议
简介
Twyne 是一个非托管的信用授权协议,旨在最大化借贷市场的资本效率。
Twyne 作为不可变的中间层,构建于 Euler 等借贷协议之上,打造了一个借贷能力的交易市场。其核心功能包括:
- 出借方(Credit LPs):可将自身未使用的借贷额度用于支持他人贷款,从而赚取额外收益
- 借款方:可获得超出传统借贷平台限制的资本,用于作为清算缓冲或提升杠杆。
这个授权层释放了闲置流动性的价值,同时保持底层借贷协议的安全性与风险隔离。
架构简述
Twyne 直接集成至如 Euler 等成熟的借贷市场,允许用户存入代表其底层市场头寸的 IOU 代币(如 euler_USDC)。通过存入这些代币并授权其未使用的借贷额度,用户可从借款人处获得额外的年化收益率(APR),而借款人则能在使用相同抵押品的前提下,获取高于原始市场的贷款价值比(LTV)。
这为用户带来了第二条收益通道:
基础收益(供给 APY)+ 授权收益(Twyne Delegation APY)。

三大主要用例:
-
纯信用出借者(Credit LP)——通过完全授权借贷额度来最大化收益
将 IOU 代币存入 Credit Vault(信用金库),
放弃自身的借贷权利,
通过 Twyne 为借款人提供担保贷款,
获得 twyne_euler_USDC 代币,
→ 在基础借贷年化收益(APY)之外,额外获得授权收益。 -
纯借款人(Borrower)——提升借贷能力,用于加杠杆或增加清算缓冲
将 IOU 代币存入 Collateral Vault(抵押金库),
从 Credit Vault 中预留额外借贷额度,
Twyne 会暂时将这些被授权的信用额度添加到你的账户中,
→ 实现比在原始协议中更高额度的借款。 -
混合模式(Hybrid)——同时进行授权与借款
将资产拆分至两个金库:
- Credit Vault:授权部分借贷额度来赚取收益;
-
Collateral Vault:进行借款,但不使用全部借贷能力,
→ 一边借款,一边从信用授权中获得稳定收益。
- Credit LP(出借人)
在 Twyne 中,Credit LP(CLP)是指那些向 Euler 或 Aave 等借贷协议提供资产、但不使用抵押品进行借款的用户。他们通常只寻求简单、被动的收益方式。而在 Twyne 上,他们可以更进一步:
CLP 可质押其在借贷市场中获得的收据代币(如 eUSDC、aETH),并将未使用的借贷额度授权给其他用户。
工作原理
当 CLP 授权其借贷额度时,实质上是在为借款人的贷款提供担保。作为承担额外风险的回报,CLP 除了基础借贷收益外,还可获得一项额外利率 —— 被称为 CLP Supply Rate(CLP供给利率)。
CLP 的总收益 = 基础市场年化收益(APY)+ 授权年化收益(APR)
- 借款人(Borrowers)
Twyne 上的借款人可以获得超出其在原始借贷协议中抵押品所允许的杠杆额度。借助 Twyne,他们可以利用 CLP(出借人)授权的借贷额度,临时提升其贷款价值比(LTV)。
Twyne 可提升的 LTV 水平:
-
高波动资产对(如 WETH-USDC):最高可达 94% LTV
→ 实现 14 倍杠杆(相比 Aave 上的 5.9 倍) - 高度相关资产对(如 WETH-stETH):最高可达 99% LTV

工作流程:
- 将抵押资产(如 eUSDC)存入 Twyne 的 Collateral Vault(抵押金库)
- 从 CLP 那里预留授权的借贷额度
- 获得高于底层协议原生允许的借贷上限
借款能力大幅提升,实现更高杠杆或更强清算缓冲。
- 借款利率(Borrowing Interest Rate)
在 Twyne 上,借款人需支付两部分利息:
- 基础借款利率—— 来自底层借贷协议(如 Euler、Aave)
- CLP供给利率(CLP Supply Rate)—— 为获取授权借贷额度而支付的费用
关于 CLP 供给利率:
- 该利率为动态调整,随资源利用率上升而增长
- 当需求 :利率较低
- 当需求 > 目标利用率:利率急剧上升
借款人只需为额外授权的信用额度支付 CLP 供给利率,
而非对全部负债支付。因此,即使在陡峭利率曲线下,实际净利息成本也远低于表面数字。

点评
Twyne通过非托管的信用授权层,有效释放了借贷市场中闲置的借贷额度,提升了资本利用效率。出借人(CLP)可在保证风险隔离的前提下,获得额外收益;借款人则能借助授权额度获得更高杠杆或清算缓冲,显著提升借贷灵活性和资金效率。
然而,出借人需承担比传统被动出借更高的风险,且若未及时清算可能面临损失,借款利率也会随授权额度利用率波动而变化。整体来看,Twyne兼顾收益提升与风险控制,为借贷双方带来创新的资本运用方案。
1.2. 解读Gate.io领投的CodexField—构建于BNB Greenfield的去中心化代码与内容创作平台
简介
CodexField 构建于 BNB Greenfield 和 BNB Smart Chain 之上。其目标是实现内容的链上所有权确认、授权使用、交易流通与收益映射。我们正在重新定义“数字内容”,将其视为一种新型的现实世界资产(RWA)。该平台支持多种内容形态的标准化资产化,包括代码、AI 模型、AIGC 作品以及知识资产,并通过链上机制将使用行为转化为可验证的经济价值,推动信息向资产的根本转变。

CodexField提供全栈 Web3 基础设施,以实现内容资产的所有权确认、权限管理和金融化 —— 赋能开发者、创作者和 AI 创新者在其工作中释放新的价值。
架构简述
- 四层架构设计
存储层:多链接入与智能分发
在存储层,CodexField 集成了多个主流的去中心化存储协议(如 BNB Greenfield、Arweave、Filecoin、CESS 等),构建了一个强大且适应性强的内容托管基础设施。平台引入了“冷热数据分层”机制,根据内容使用频率和权限级别动态匹配最优存储路径,确保高频内容的快速响应和长期数据的高效存档。
此外,平台支持结构化内容的链上所有权确认,所有内容文件都绑定了元数据和哈希签名,确保在平台和应用场景之间的可验证性和不可篡改性。通过结合链外 CDN 和 DePIN 加速网络,CodexField 实现了全球去审查的内容分发,并确保低延迟访问。
协议层:所有权、协作与权限控制
协议层是 CodexField 内容资产框架的核心支柱,主要由两个模块组成:
- Gitd 协议:一种本地链上 Git 协作协议,支持基于代码资产的版本控制、合并审核和贡献记录。它确保链上数据安全,同时为开发者提供完整的协作管道。
- CodeSync 工具:支持一键将 GitHub 项目迁移到区块链,保留完整的提交历史、分支结构和贡献者身份,确保从 Web2 到 Web3 的平滑过渡。
CodexField 还引入了可编程授权合约,允许创作者定义定制化的许可策略(如只读、使用调用、训练权利、商业分发等)。这些合约在链上执行细粒度控制和自动结算,确保内容交互的透明度和可追溯性。
内容层:结构化资产框架与 AI 识别引擎
内容层承载了 CodexField 支持的多种资产类型,包括代码、模型、提示语、AIGC 内容和战略文档。平台为每种内容类型定义了统一的结构标准、元数据模板和标签系统,确保在所有权确认、索引、引用和可组合调用过程中具有可组合性和可识别性。
CodexField 还集成了基于 AI 的评分和语义标签系统,自动评估和注解内容的质量、可信度和适用场景。这为内容推荐、风险警报和金融定价提供了重要输入。内容行为数据(如使用频率、引用次数、收益)也被用于声誉评分和资产估值模型。
应用层:使用与金融流通的集成平台
应用层将用户与内容资产连接起来,形成完整的“创作—订阅—使用—收益”反馈循环。平台支持多种链上互动,包括订阅访问、调用授权、模型训练和二次引用。所有使用行为都被记录在链上,并作为收益分配和声誉积累的基础。
通过整合 DeFi 模块、社交层模块(如开发者档案、内容影响力指数)和平台治理结构,CodexField 正在构建一个平衡使用效率、激励对齐和治理共识的内容资产应用平台。
- 支持的内容资产类型及结构定义
CodexField 采用模块化设计来处理内容资产类型,引入统一的元数据协议、链上行为跟踪系统和收益映射机制,构建跨内容类型的抽象标准。
平台目前支持以下主要资产类型:
- 原生代码资产:
包括函数代码片段、开源模块、智能合约模板和策略脚本。这些资产通过 Gitd 协议支持原生版本管理和协作跟踪。通过 CodeNFT 结构,生成链上所有权证明,实现模块化调用、可组合部署和链上交易。
- AI 模型和数据资产:
包括模型权重、训练语料库、推理 API 和标注数据集。通过 ModelNFTs 和 DatasetNFTs 表示所有权和许可逻辑,zkAccess 协议确保调用行为的权限验证和隐私保护。
- AIGC 生成内容:
由 AI 模型生成的文本、图像、音频和视频等资产会自动绑定其原始提示和生成路径元数据。哈希快照记录在链上,支持标准化的“快照生成 → 所有权认证 → 快照交易”流程。
- 结构化知识资产:
包括课程、教程、研究论文和交易策略等,可以打包成 ContentBundle 结构并上链。它们支持周期性订阅、使用跟踪和收益映射,使用 SubscriptionProtocol 进行管理。
- 提示模板与生成记录:
在大语言模型和图像生成模型中的提示工程资产通过 PromptNFTs 进行代币化。这些资产支持所有权认证、重用和跟踪,配有版本控制和链式管理机制,将“提示 → 输出”关联起来。
在此系统下,每种资产类型都抽象为链上对象,包含以下核心模块:
- 所有权证明:
每个资产生成 ERC-721 或 ERC-1155 NFT 证书,将内容哈希、作者身份(DID)和原始时间戳(T0)绑定在一起,确保原子级别的所有权确认。
- 授权规则系统:
基于 CodexAuth 协议构建的可编程权限控制层,支持多维度授权——如查看、训练、商业使用和可组合调用等。这些权限通过智能合约在链上注册和验证。
- 使用行为跟踪:
所有交互行为(如调用、订阅和训练)通过 TraceIndex 系统在链上进行记录,支持精细化跟踪和内容使用行为的历史可视化。
- 收益映射:
所有使用行为通过 FlowContract 映射到平台的三个核心 DeFi 池,创建内容资产的真实现金流路径,并实现链上自动收益分配。
此外,CodexField 的资产标准设计完全整合了跨链兼容性和模块化可组合性。资产元数据遵循 EIP-721 Metadata 和 DID-ContentMapping 等标准,确保在多链环境中的一致性和可追溯性。
- 运行机制
CodexField 建立了一套围绕内容“确权—使用—收益分配”的链上运营框架,将创作行为转化为可追踪、可交易、可结算的“现实世界资产路径”(RWA Path),构建起结构化、闭环的内容资产生态系统。

在内容创作与上传阶段,创作者可通过平台上传各类材料,包括代码模块、AI 模型、多媒体内容、训练数据等,统一接入去中心化存储网络。CodexField 原生支持 Greenfield、Arweave、Filecoin 等协议,借助多链存储兼容机制,实现抗审查、全球可访问的内容托管。此外,平台提供 Gitd 协议与 CodexSync 工具,帮助开发者一键迁移 GitHub 仓库、模型文档与知识资产,实现内容资产链上化的顺滑接入。
在确权与结构标准化阶段,每份内容在上传时会自动生成链上确权凭证,并绑定创作者身份。平台采用统一的数据结构与元数据标准,对内容类型、使用方式、版本管理、依赖关系等进行结构化定义。这一标准化过程增强了内容资产的可识别性与可组合性,为后续交易与授权打下基础。
平台支持内容资产的链上授权与交易。创作者可根据需要设定不同级别的访问与使用权限(如:浏览、引用、调用、训练、商业分发等)。所有授权操作通过智能合约执行与记录,确保每一次使用都自动结算并在链上可溯。用户可通过订阅模式、按次访问、组合调用等方式与内容资产交互。
在收益分配阶段,CodexField 将所有内容使用行为转化为链上数据流,并映射至平台原生的收益架构中。内容被调用所产生的收入会按预设逻辑自动分发,收益可归属给上传者、协作者、资产持有者,或注入平台的结构化收益池,以激励优质内容和流动性提供者。
在这套机制下,CodexField 实现了内容使用与经济激励的深度耦合,确保每一次真实互动都直接回馈给创作者和支持者,真正实现“使用即变现”的内容金融逻辑。
- 内容确权标准与智能合约模型
CodexField 构建了一整套内容确权与行为绑定机制,支持代码、模型、音视频等异构内容的确权、调用、交易与行为追踪。
- 核心结构:CodexID + ERC-7260 扩展标准
上传任意内容后,系统会自动生成唯一身份 ID(CodexID),这个 ID 不仅证明你是原创者,还绑定了内容的版本记录、调用路径、元数据模板等信息。通过 CodexField 自研的 ERC-7260 标准,这些资产能支持组合调用、权限控制、状态追踪等高级功能。
- 链上确权流程
确权过程非常简单:你上传内容 → 工具自动格式化并加元数据 → 本地签名生成“上传声明” → 一键提交注册 → 获得独立 CodexID。如需,还可以同步到以太坊、Solana 等其他链。
- 原生特性
每一份内容都能追踪谁用了、怎么用的、赚了多少钱。比如可以看到你的模型被谁引用、谁训练过、谁再次出售,从而开启“用即变现”的收益逻辑。还支持 DAO 治理动态调整授权策略。
- 授权模型与行为绑定机制
CodexField 构建了基于智能合约的可编程授权机制,可细化控制内容的访问、调用、训练、商用等行为,并实现自动结算和收入分发。
- 授权维度设计:你可以为你的内容设定“谁能看、谁能用、能不能训练、是否能商用”,还可以设置访问价格、调用频率、时间窗口等条件,授权策略写入 NFT 智能合约中,全链可查。
- 智能合约验证与行为凭证:每次使用行为都自动生成“链上收据”,可用于分账、结算和后续信用积累,任何合作方(比如 AI 平台)都能实时验证权限并付款。
- 防滥用机制:平台引入“预授权+实时支付”机制:使用者先锁定付款凭证,只有调用动作完成后,系统才触发付款,确保每次使用都有人付费,创作者不会吃亏。
点评
CodexField 的优势在于其构建了一个完整、结构化的链上内容资产化体系,覆盖内容确权、使用授权、行为追踪和收益分配全过程,支持代码、模型、AIGC、知识等多种类型内容的上链交易,并通过 ERC-7260 标准与智能合约实现“用即结算”的内容金融机制,极大激励创作者生产与流通优质内容。平台同时具备 Git 工具链集成、多链存储兼容性、行为可审计性等强大技术特性。
但其挑战在于用户使用门槛相对较高、内容质量管控与知识产权纠纷处理机制尚需强化,且内容资产流动性和外部协议适配仍处于早期阶段。
2. 当周重点项目详解
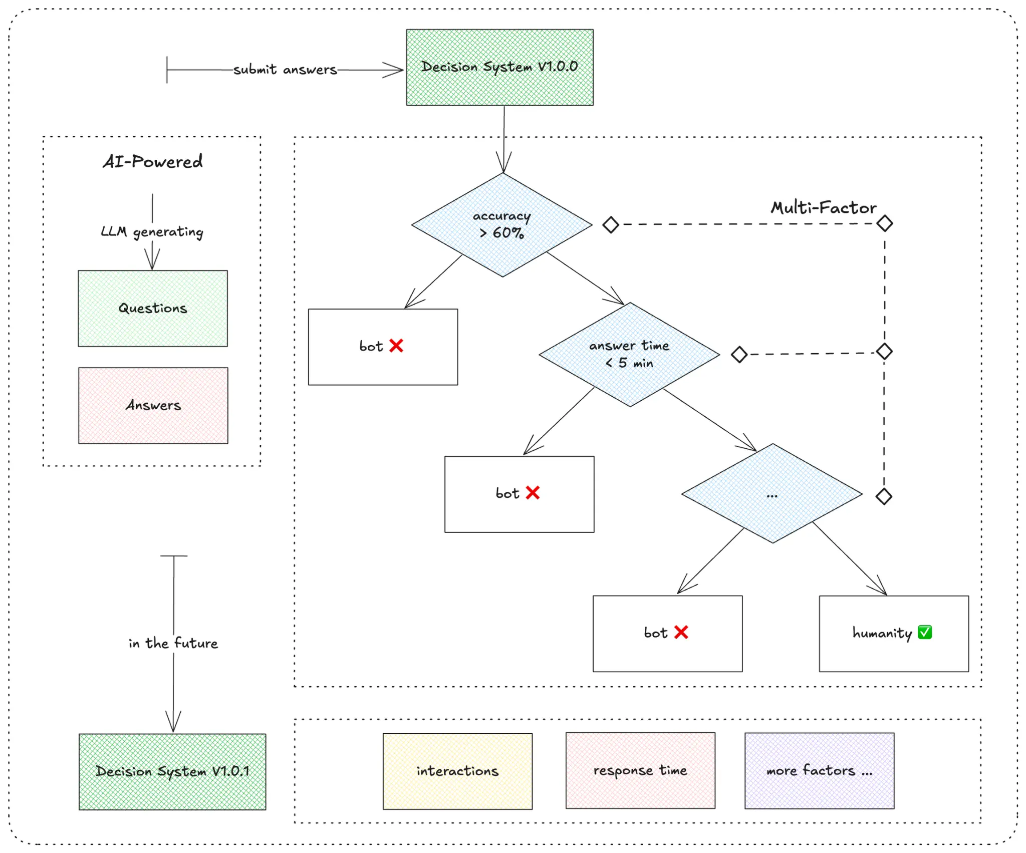
2.1. Consensys, Starknet参投,Trusta.AI分析报告—基于区块链和AI的身份验证与Sybil防御方案
简介
Trusta.AI 的愿景是建立一个基于可信身份的加密智能(Crypto+AI)网络。在这个涵盖人类智能和人工智能的生态系统中,所有数据、声誉和信用都将通过 Trusta 身份作为基础进行积累。最终将为所有智能体(人类智能 + 人工智能)建立一个普遍的信用基础设施。
特点解析
- Proof of Humanity: AI 和数据驱动框架
Sybil 攻击者使用机器人和脚本自动化其账户之间的互动,导致这些账户聚集成恶意社区。Trusta 的 2 阶段 AI-ML 框架通过聚类算法识别 Sybil 社区:
第一阶段:使用 Louvain 和 K-Core 等社区检测算法分析资产转移图(ATGs),以检测密切连接的可疑 Sybil 群体。
第二阶段:计算每个地址的用户资料和活动。K-means 聚类算法通过筛选不相似的地址来优化聚类,以减少第一阶段的假阳性结果。
总的来说,Trusta 首先使用图挖掘算法识别协调的 Sybil 社区。接着,额外的用户分析过滤掉异常值,提高精度,将连接性和行为模式结合起来,实现强大的 Sybil 检测。
第一阶段:ATGs 上的社区检测
Trusta 分析 EOA 账户之间的资产转移图(ATGs)。如桥接、交易所和智能合约等实体地址会被移除,重点关注用户之间的关系。Trusta 开发了专有的分析方法来检测并去除中心地址。生成了两个 ATGs:
- 一般转移图:包含任何地址之间的代币转移边。
- Gas 提供网络:边表示首次向地址提供 Gas。
首次 Gas 转移激活新的 EOA,形成一个稀疏的图结构,适合分析。这也代表了强关系,因为新账户依赖其 Gas 提供者。Gas 网络的稀疏性和重要性使其成为抗 Sybil 的重要工具。复杂的算法可以挖掘这些网络,同时 Gas 供应链接突出了有意义的账户激活关系。

ATG 模式被检测为可疑的 Sybil 群集
Trusta 通过社区检测 Louvain 算法和一些已知攻击模式分析资产转移图,以检测 Sybil 群集,如图所示:
- 星形发散攻击:由同一来源资助的地址
- 星形汇聚攻击:向同一目标发送资金的地址
- 树状攻击:资金按树状拓扑分布
- 链状攻击:资金按链状拓扑从一个地址顺序转移到下一个地址
第一阶段仅基于资产转移关系生成初步的 Sybil 群集。Trusta 在第二阶段通过分析账户行为相似性进一步优化结果。
第二阶段:基于行为相似性的 K-Means 精炼
交易日志揭示了地址活动模式。Sybil 账户可能表现出相似性,例如与相同的合约/方法互动,具有相似的时间和金额。Trusta 通过分析两种变量类型的链上行为验证第一阶段的群集:
- 交易变量:这些变量直接来自链上行为,包括首次和最近交易日期、交互的协议或智能合约等信息。
- 个人资料变量:这些变量提供行为的聚合统计数据,例如交互金额、频率和交易量。

类似 K-means 的过程来优化 Sybil 群集
为了通过地址行为的多维表示优化初步的 Sybil 群集,Trusta 采用了类似 K-means 的过程。这两个 K-means 步骤会不断迭代,直到收敛为止,从而得到优化后的 Sybil 群集。
基于聚类的算法在 Sybil 防御中的应用,在当前阶段具有若干优势:
- 单纯依赖历史 Sybil 列表(如 HOP 和 OP Sybils)是不足够的,因为新的 Rollup 和钱包不断涌现。仅使用以前的列表无法涵盖这些新实体。
- 2022 年没有可用的标准 Sybil 标签数据集来训练监督模型。基于静态的 Sybil/非 Sybil 数据进行训练会引发模型精度和召回率的问题。由于单一数据集无法包含所有 Sybil 模式,召回率因此有限。此外,误分类的用户没有反馈机制,这会阻碍精度的提升。
- 异常检测不适合用于识别 Sybil,因为它们的行为与普通用户相似。
因此得出结论:基于聚类的框架是当前阶段最合适的方法。然而,随着更多地址的标注,Trusta 必将探索基于深度神经网络的监督学习算法,如分类器。
人类测试(TOH):基于知识的身份验证
基于在 TON 上进行的 TOH(人类测试)工作,Trusta 的项目 “t-TON: The Trustworthy and Open Network” 在 2024 年冬季的 TON 黑客松中获得了冠军。在过去的六个月里,TON 账户数量从超过 1000 万激增到超过 1 亿,这引发了关于生态系统内 Sybil 攻击的关注。Sybil 攻击指的是恶意行为者使用脚本创建和控制大量假 Telegram/TON 账户,在应用内和链上进行活动,从而不正当地获得更多的空投代币。
在 TON 生态系统的背景下,TOH 的思路可以这样理解:如果你的 TON 钱包积极参与了 Catizen,并且收到了 $CATI 空投,你将很容易回答这样一个问题:“你在空投中收到了哪种代币?(A) $NOT, (B) $CATI, (C) $DOGS”。相比之下,一个脚本化的机器人将难以总结链上的信息并迅速作出回答,面对这样个性化的问题时会遇到困难。
受到图灵测试的启发,Trusta.AI 基于用户的 TON 活动设计了个性化的人类测试(TOH)系统。我们收集 TON 数据,创建量身定制的问卷,并根据回答和表现来判断是否为人类。我们的“人类测试”系统简单、互动、个性化,特点包括:
- 互动且简便:用户只需回答几个简单的直接问题,避免使用虹膜或面部识别等复杂方式。
- 个性化和安全:问卷是根据每个账户的个人行为量身定制的,这使得进行批量攻击更加困难。
- 保护隐私:问题仅基于链上数据生成,最大限度减少个人隐私的泄露风险。
- AI 增强的用户体验:我们利用 ChatGPT 帮助设计问题,包括迷惑性答案选项。

Trusta的验证不仅仅是检查答案是否正确。还评估用户的响应时间、答案模式以及其他因素,从而做出全面的真实性判断。这种多维度的方法增强了我们对机器人的检测能力。此外,Trusta利用 AI 模型引入问题变种,使攻击者更难预测或操控系统。这两种方法确保了Trusta的知识基础验证(KBA)系统保持强大和适应性。
Trusta 身份验证代理系统
区分人类智能、智能不足的机器人(bot)和人工智能至关重要。为了应对这一复杂任务,我们确实需要多个模块的协同合作。

上图展示了多个假想模块的协作。此外,Trusta 刚刚开始探索多代理协调方法,以构建身份验证代理系统。下图展示了该架构。我们正在不断改进这一框架,以便在 AI 时代,不同实体能够被分配正确的身份。

- Trusta 验证服务
TAS(Trusta 验证服务)是一个基于区块链的公共验证注册表。它作为去中心化标识符(DID)验证的公共工具。类似于以太坊上的 EAS和 LINEA 上的 Verax,TAS 作为一个简单的原语,允许任何去中心化应用(dApp)和协议访问共享的“数据湖”中的公共数据。
验证(Attestation)简单来说是对某事的证明或证据。它通常是由验证发起者(或称为验证人)对某个具体事项所做的声明。例如,护照是一个人的国籍的验证,学位证书是某人教育资历的验证。在 Web3 的世界里,验证可以证明数字身份、数字资产的所有权、钱包的信任度或某个原语等。

- Portal 和 Portal 注册表:Portals 是注册在“Portal 注册表”中的智能合约,可以视为 TAS 验证注册表的入口点。所有的验证都通过 Portals 进行。具体来说,Portal 通过一系列模块执行特定的验证逻辑,所有验证在提交到注册表之前都会经过这些模块。Portal 通常与特定的发行者关联,发行者会创建专门的 Portal 来发布他们的验证,但 Portals 也可以对任何人开放,允许任何人使用。创建 Portal 有两种方式:使用默认的 Portal 或创建自定义 Portal。
所有的 Portals 必须注册在 Portal 注册表中。
- Schema 和 Schema 注册表:Schema 是验证的蓝图,概述了它包含的不同字段及其相应的数据类型。任何人都可以在注册表中创建 Schema,一旦创建,这些 Schema 可以供其他人重复使用。例如,要创建表示某个人的验证,我们可以定义一个像这样的 Schema:(string username,string teamName,uint16 points,bool active)。这定义了一个包含四个字段的 Schema。
Schema 存储在 Schema 注册表中,作为描述各种字段的字符串值。
- Module 和 Module 注册表:Modules 是继承自 AbstractModule 合约的智能合约,并注册在 Module 注册表中。它们允许验证创建者运行自定义逻辑,执行以下操作:
- 验证验证是否符合某些业务逻辑
- 验证签名或 zk-snark
- 执行其他操作,如转账代币或铸造 NFT
- 递归地创建另一个验证
Modules 在 Portal 中被指定,所有通过该 Portal 创建的验证都会经过指定的模块。Modules 也可以被链接在一起,形成具体功能的独立模块。
- Attestation 和 Attestation 注册表:Attestations 通过“portals”创建,确保验证与特定领域的逻辑一致。Attestations 是根据“schemas”创建的,这些 schemas 描述了验证数据的结构,即各个字段及其对应的数据类型。
- 如何申请和发布验证
假设 dApps(如 TrustGo)已经部署了自己的 Portal 合约,用于发布验证,特别是 MEDIA 声誉验证。以下是用户申请并接收验证的步骤:

- 用户在 TrustGo 网站上查看他们的 MEDIA 分数。
- 用户提交验证请求,触发 TrustGo 后端生成并签署验证数据。
- TrustGo 前端触发钱包调用 Portal 合约。
- Portal 合约验证数据签名并发布验证。

总结
Trusta 利用区块链和 AI 技术提供了一种创新的身份验证和 Sybil 防御方案,通过去中心化的验证服务(TAS)和多维度的行为分析有效提升了对欺诈行为的检测能力。其优势包括高效的身份验证、灵活的验证框架、以及通过多代理系统和模块化设计增强的可扩展性和适应性。
然而,系统的复杂性可能带来一定的开发和维护挑战,且目前依赖的多模块协调和数据隐私保护仍需进一步优化,以确保在不同生态中的广泛应用。
三. 行业数据解析
1. 市场整体表现
1.1. 现货BTC vs ETH 价格走势
BTC

解析
本周重点阻力:120250美元,120700美元,122000美元
本周重点支撑:118500美元,117800美元,117000美元
ETH

解析
本周重点阻力:4000美元,4110美元
本周重点支撑:3870美元,3850美元,3800美元
2.公链数据
2.1. BTC Layer 2 Summary

2.2. EVM &non-EVM Layer 1 Summary

2.3. EVM Layer 2 Summary

四.宏观数据回顾与下周关键数据发布节点
上周首次申请失业救济人数连续第六周下降,显示就业市场仍然韧性较强,但持续领取失业金人数仍处于较高水平,反映失业后重新就业难度略有增加。
本周(7月28日-8月1日)重要宏观数据节点包括:
7月30日:美国7月ADP就业人数;
7月31日:美国至7月30日美联储利率决定,美国6月核心PCE物价指数年率;
8月1日:美国7月失业率;美国7月季调后非农就业人口
五. 监管政策
1. 美国通过 GENIUS Act,确立稳定币联邦监管框架
- 美国国会分别于 6 月与 7 月通过了《GENIUS Act》《Clarity Act》及《Anti‑CBDC Surveillance State Act》,在“Crypto Week”发起后,众议院于 7 月 17 日一致通过,随后总统签署成为法律,标志美国正式进入联邦级稳定币监管制度时代。
- GENIUS Act 要求稳定币必须具备 1:1 的美元或低风险资产储备、定期审计与透明披露,并禁止发行与 U.S.‑licensed 稳定币支付利息。
- 此系列立法加强监管机构协同作用:SEC 和 CFTC 分工监管不同资产类型,CLARITY Act 明确监管职责划分,Anti‑CBDC 法案阻止美国发行央行数字货币。
2. 欧盟 AMLA:加密资产被认定为首要洗钱风险
- 欧洲新成立的反洗钱监管机构 AMLA 将加密资产列为欧盟最主要的洗钱风险之一,指出稳定币跨境互换存在监管套利与系统性风险。
- AMLA 将于 2028 年启动直接监管,对约 40 家大型金融与加密机构实施一致标准,防范跨境风险传染。
3. 英国:监管落后但展现“后发优势”
- Coinbase UK 负责人称,英国尚未出台成熟法规,但有机会借鉴成熟法域(如欧盟 MiCA、美国立法)设计更合理制度,吸引机构入驻。
- 虽市场期待加速,但英国在立法速度上相对滞后,可能面临失去市场先机的风险。
4. 巴基斯坦成立国家层面数字资产监管机构
- 巴基斯坦政府在 7 月组建 Virtual Assets Regulatory Authority(PVARA),负责许可虚拟资产服务商及制定行业标准。并早在 3 月成立政府主导的 Pakistan Crypto Council(PCC),由财政部领导,币安联合创始人赵长鹏担任顾问。
- 此举标志巴基斯坦从监管缺位转向积极规划监管布局,力图支持快速增长的数字资产市场。
5. 土耳其强化交易监管,要求平台采集资金来源与用途数据
- 土耳其财政部提出新规,对加密交易平台施加更严格 KYC/AML 管控,包括要求记录交易资金来源和用途,并限制稳定币跨境转账额度。